WARNING:
JavaScript is turned OFF. None of the links on this concept map will
work until it is reactivated.
If you need help turning JavaScript On, click here.
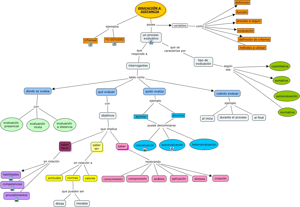
Este Cmap, tiene información relacionada con: FICHA 2.3, métodos a utilizar como definición de criterios, saber ser en relación a valores, tipo de evaluación según sea cuantitativa, alumno puede denominarse autoevaluación, objetivos que implica saber ser, un proceso evaluativo que responde a interrogantes, cuándo evaluar ejemplo al inicio, tipo de evaluación según sea sumativa, dónde se evalúa con evaluación presencial, EDUCACIÓN A DISTANCIA posee variables, un proceso evaluativo que se caracteriza por tipo de evaluación, saber ser en relación a normas, EDUCACIÓN A DISTANCIA ejemplos YO ESTUDIO, interrogantes tales como dónde se evalúa, saber hacer en relación procedimientos, docente puede denominarse autoevaluación, dónde se evalúa con evaluación a distancia, métodos a utilizar como proceso a seguir, métodos a utilizar como definición, saber mostrando aplicación