WARNING:
JavaScript is turned OFF. None of the links on this concept map will
work until it is reactivated.
If you need help turning JavaScript On, click here.
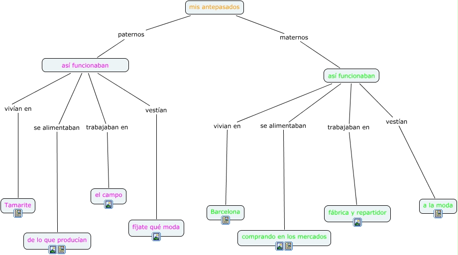
Este Cmap, tiene información relacionada con: mercedes_aguilar, así funcionaban vestían a la moda, así funcionaban vestían fíjate qué moda, así funcionaban vivian en Barcelona, así funcionaban se alimentaban comprando en los mercados, así funcionaban se alimentaban de lo que producían, así funcionaban trabajaban en fábrica y repartidor, mis antepasados maternos así funcionaban, mis antepasados paternos así funcionaban, así funcionaban trabajaban en el campo, así funcionaban vivían en Tamarite