WARNING:
JavaScript is turned OFF. None of the links on this concept map will
work until it is reactivated.
If you need help turning JavaScript On, click here.
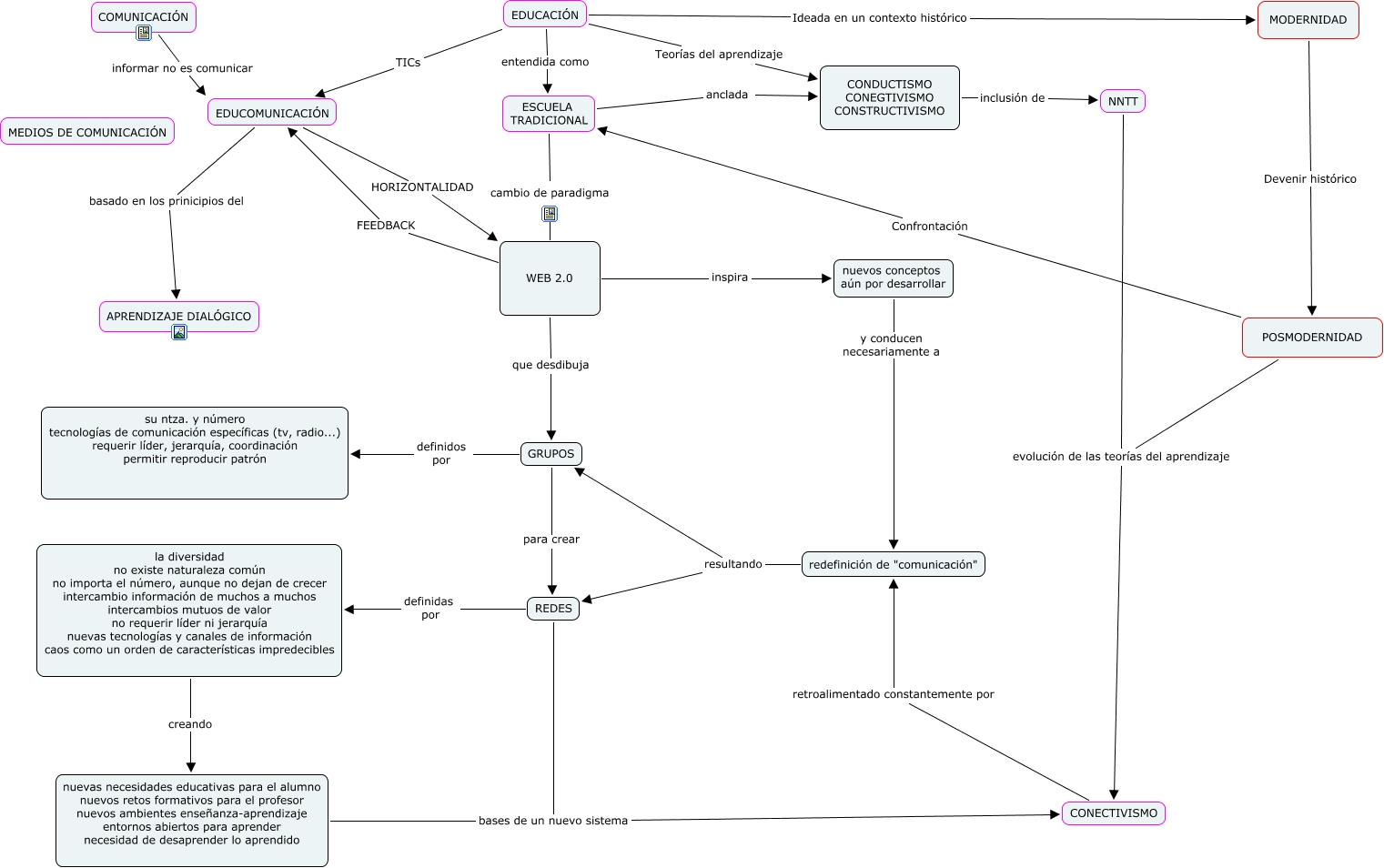
Este Cmap, tiene información relacionada con: prueba1, redefinición de "comunicación" resultando REDES, EDUCACIÓN TICs EDUCOMUNICACIÓN, nuevas necesidades educativas para el alumno nuevos retos formativos para el profesor nuevos ambientes enseñanza-aprendizaje entornos abiertos para aprender necesidad de desaprender lo aprendido bases de un nuevo sistema CONECTIVISMO, WEB 2.0 inspira nuevos conceptos aún por desarrollar, nuevos conceptos aún por desarrollar y conducen necesariamente a redefinición de "comunicación", ESCUELA TRADICIONAL anclada CONDUCTISMO CONEGTIVISMO CONSTRUCTIVISMO, CONECTIVISMO retroalimentado constantemente por redefinición de "comunicación", REDES bases de un nuevo sistema CONECTIVISMO, WEB 2.0 que desdibuja GRUPOS, CONDUCTISMO CONEGTIVISMO CONSTRUCTIVISMO inclusión de NNTT, EDUCOMUNICACIÓN HORIZONTALIDAD WEB 2.0, POSMODERNIDAD Confrontación ESCUELA TRADICIONAL, REDES definidas por la diversidad no existe naturaleza común no importa el número, aunque no dejan de crecer intercambio información de muchos a muchos intercambios mutuos de valor no requerir líder ni jerarquía nuevas tecnologías y canales de información caos como un orden de características impredecibles, EDUCACIÓN Ideada en un contexto histórico MODERNIDAD, redefinición de "comunicación" resultando GRUPOS, la diversidad no existe naturaleza común no importa el número, aunque no dejan de crecer intercambio información de muchos a muchos intercambios mutuos de valor no requerir líder ni jerarquía nuevas tecnologías y canales de información caos como un orden de características impredecibles creando nuevas necesidades educativas para el alumno nuevos retos formativos para el profesor nuevos ambientes enseñanza-aprendizaje entornos abiertos para aprender necesidad de desaprender lo aprendido, GRUPOS para crear REDES, EDUCACIÓN Teorías del aprendizaje CONDUCTISMO CONEGTIVISMO CONSTRUCTIVISMO, MODERNIDAD Devenir histórico POSMODERNIDAD, EDUCOMUNICACIÓN basado en los prinicipios del APRENDIZAJE DIALÓGICO