WARNING:
JavaScript is turned OFF. None of the links on this concept map will
work until it is reactivated.
If you need help turning JavaScript On, click here.
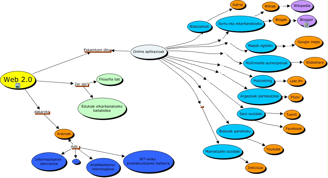
Este Cmap, tiene información relacionada con: Web 2.0, Online aplikazioak . Sare sozialak, Bideoak partekatu . Youtube, Web 2.0 dakarzki Arazoak, Web 2.0 Zer da? Filosofia bat, Online aplikazioak . Sortu eta elkarbanatzeko, Markatzaile sozialak Delicious, Blogak . Blogger, Online aplikazioak Mapak egiteko, Online aplikazioak . Argazkiak partekatzea, Online aplikazioak -. Markatzaile sozialak, Sortu eta elkarbanatzeko ???? Blogak, Wikiak . Wikipedia, Mapak egiteko . Google maps, Sortu eta elkarbanatzeko Wikiak, Podcasting . Last.fm, Sare sozialak Facebook, Sortu eta elkarbanatzeko Wikiak, Multimedia aurkezpenak , Slideshare, Online aplikazioak . Podcasting, Argazkiak partekatzea ???? Flickr