WARNING:
JavaScript is turned OFF. None of the links on this concept map will
work until it is reactivated.
If you need help turning JavaScript On, click here.
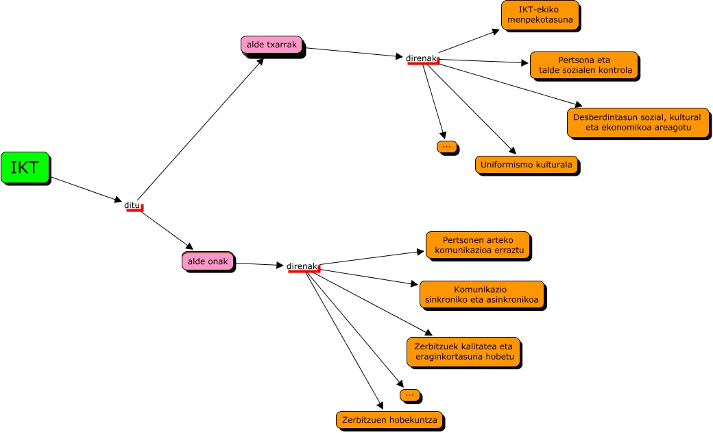
Este Cmap, tiene información relacionada con: IKTak, alde txarrak direnak Desberdintasun sozial, kultural eta ekonomikoa areagotu, alde txarrak direnak ..., alde onak direnak Komunikazio sinkroniko eta asinkronikoa, IKT ditu alde txarrak, alde txarrak direnak Pertsona eta talde sozialen kontrola, IKT ditu alde onak, alde onak direnak ..., alde txarrak direnak IKT-ekiko menpekotasuna, alde onak direnak Pertsonen arteko komunikazioa erraztu, alde onak direnak Zerbitzuek kalitatea eta eraginkortasuna hobetu, alde txarrak direnak Uniformismo kulturala, alde onak direnak Zerbitzuen hobekuntza