WARNING:
JavaScript is turned OFF. None of the links on this concept map will
work until it is reactivated.
If you need help turning JavaScript On, click here.
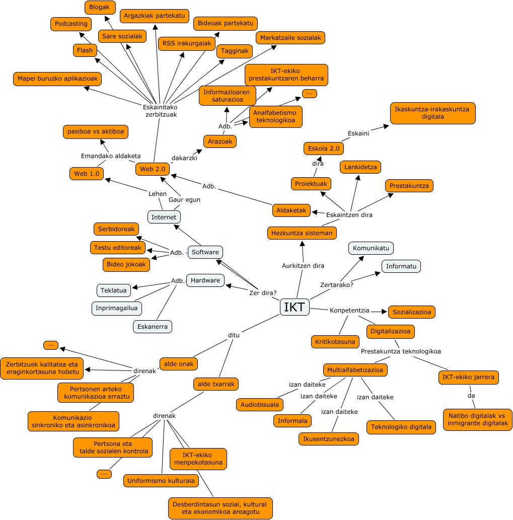
Este Cmap, tiene información relacionada con: IKT, Hezkuntza sisteman Eskaintzen dira Prestakuntza, Web 2.0 Eskainitako zerbitzuak Argazkiak partekatu, Web 2.0 Eskainitako zerbitzuak Flash, alde onak direnak Komunikazio sinkroniko eta asinkronikoa, Software Adb. Bideo jokoak, IKT Zer dira? Software, Internet Gaur egun Web 2.0, IKT Zer dira? Internet, alde onak direnak ..., Aldaketak Adb. Web 2.0, Arazoak Adb. Analfabetismo teknologikoa, alde txarrak direnak IKT-ekiko menpekotasuna, Web 2.0 Eskainitako zerbitzuak Sare sozialak, Digitalizazioa Prestakuntza teknologikoa Multialfabetizazioa, Eskola 2.0 Eskaini Ikaskuntza-irakaskuntza digitala, alde txarrak direnak Desberdintasun sozial, kultural eta ekonomikoa areagotu, alde onak direnak Zerbitzuek kalitatea eta eraginkortasuna hobetu, IKT Konpetentzia Kritikotasuna, Arazoak Adb. ..., alde txarrak direnak Uniformismo kulturala