WARNING:
JavaScript is turned OFF. None of the links on this concept map will
work until it is reactivated.
If you need help turning JavaScript On, click here.
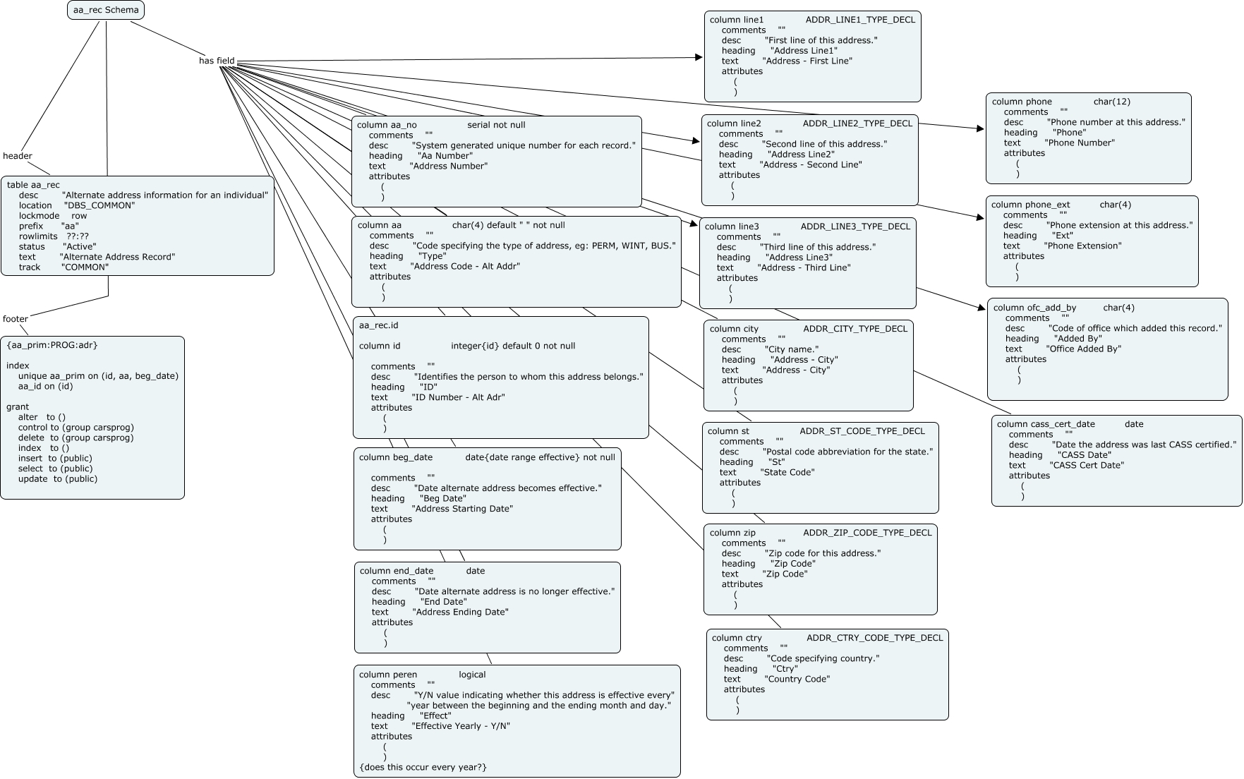
This Concept Map, created with IHMC CmapTools, has information related to: schema_aa_rec, aa_rec Schema has field column zip ADDR_ZIP_CODE_TYPE_DECL comments "" desc "Zip code for this address." heading "Zip Code" text "Zip Code" attributes ( ), aa_rec Schema has field column aa char(4) default " " not null comments "" desc "Code specifying the type of address, eg: PERM, WINT, BUS." heading "Type" text "Address Code - Alt Addr" attributes ( ), aa_rec Schema has field column peren logical comments "" desc "Y/N value indicating whether this address is effective every" "year between the beginning and the ending month and day." heading "Effect" text "Effective Yearly - Y/N" attributes ( ) {does this occur every year?}, aa_rec Schema has field column phone_ext char(4) comments "" desc "Phone extension at this address." heading "Ext" text "Phone Extension" attributes ( ), aa_rec Schema has field column ctry ADDR_CTRY_CODE_TYPE_DECL comments "" desc "Code specifying country." heading "Ctry" text "Country Code" attributes ( ), aa_rec Schema has field column beg_date date{date range effective} not null comments "" desc "Date alternate address becomes effective." heading "Beg Date" text "Address Starting Date" attributes ( ), aa_rec Schema has field column phone char(12) comments "" desc "Phone number at this address." heading "Phone" text "Phone Number" attributes ( ), aa_rec Schema has field column end_date date comments "" desc "Date alternate address is no longer effective." heading "End Date" text "Address Ending Date" attributes ( ), aa_rec Schema has field column line2 ADDR_LINE2_TYPE_DECL comments "" desc "Second line of this address." heading "Address Line2" text "Address - Second Line" attributes ( ), aa_rec Schema has field column aa_no serial not null comments "" desc "System generated unique number for each record." heading "Aa Number" text "Address Number" attributes ( ), aa_rec Schema has field column city ADDR_CITY_TYPE_DECL comments "" desc "City name." heading "Address - City" text "Address - City" attributes ( ), aa_rec Schema has field column st ADDR_ST_CODE_TYPE_DECL comments "" desc "Postal code abbreviation for the state." heading "St" text "State Code" attributes ( ), aa_rec Schema has field column cass_cert_date date comments "" desc "Date the address was last CASS certified." heading "CASS Date" text "CASS Cert Date" attributes ( ), aa_rec Schema has field column ofc_add_by char(4) comments "" desc "Code of office which added this record." heading "Added By" text "Office Added By" attributes ( ), aa_rec Schema header table aa_rec desc "Alternate address information for an individual" location "DBS_COMMON" lockmode row prefix "aa" rowlimits ??:?? status "Active" text "Alternate Address Record" track "COMMON", aa_rec Schema footer {aa_prim:PROG:adr} index unique aa_prim on (id, aa, beg_date) aa_id on (id) grant alter to () control to (group carsprog) delete to (group carsprog) index to () insert to (public) select to (public) update to (public), aa_rec Schema has field column line3 ADDR_LINE3_TYPE_DECL comments "" desc "Third line of this address." heading "Address Line3" text "Address - Third Line" attributes ( ), aa_rec Schema has field column line1 ADDR_LINE1_TYPE_DECL comments "" desc "First line of this address." heading "Address Line1" text "Address - First Line" attributes ( ), aa_rec Schema has field aa_rec.id column id integer{id} default 0 not null comments "" desc "Identifies the person to whom this address belongs." heading "ID" text "ID Number - Alt Adr" attributes ( )