WARNING:
JavaScript is turned OFF. None of the links on this concept map will
work until it is reactivated.
If you need help turning JavaScript On, click here.
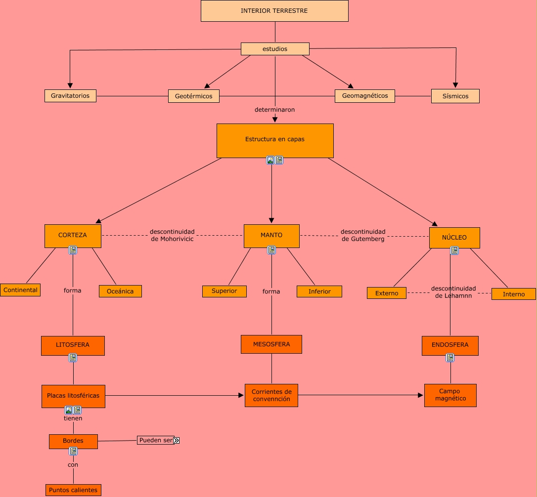
Este Cmap, tiene información relacionada con: interior terrestre.cmap, estudios ???? Sísmicos, LITOSFERA ???? Placas litosféricas, Pasivos Fallas transformantes, Externo descontinuidad de Lehamnn Interno, Corrientes de convennción ???? Campo magnético, Estructura en capas ???? NÚCLEO, NÚCLEO ???? ENDOSFERA, NÚCLEO ???? Externo, Bordes con Puntos calientes, estudios ???? Gravitatorios, Constructivos Dorsales, estudios ???? Geomagnéticos, MANTO descontinuidad de Gutemberg NÚCLEO, Estructura en capas ???? MANTO, estudios ???? Geotérmicos, Gravitatorios ???? Sísmicos, MANTO ???? Inferior, Placas litosféricas tienen Bordes, Dorsales Ciclo de Wilson, Orógenos Ciclo de Wilson