WARNING:
JavaScript is turned OFF. None of the links on this concept map will
work until it is reactivated.
If you need help turning JavaScript On, click here.
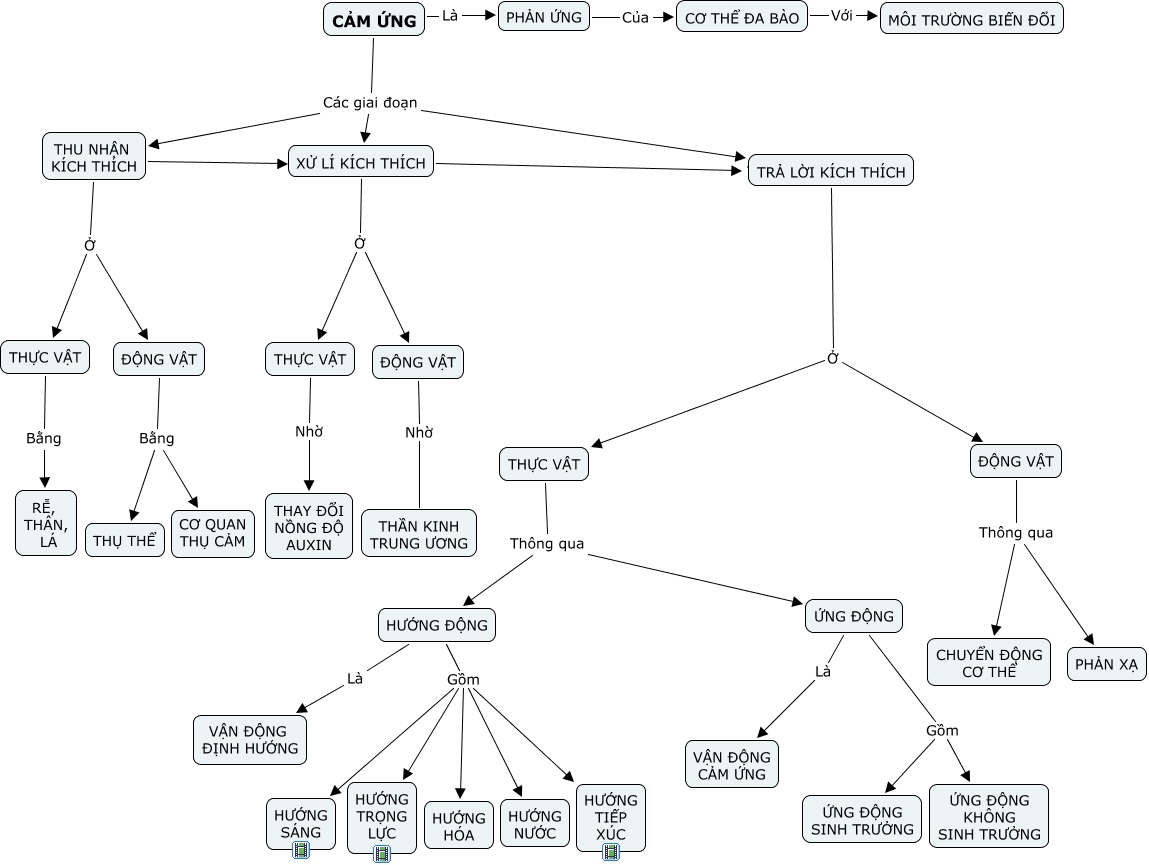
This Concept Map, created with IHMC CmapTools, has information related to: Cảm ứng chung ĐV và TV ở cơ thể hoàn chỉnh, HƯỚNG ĐỘNG Gồm HƯỚNG NƯỚC, HƯỚNG ĐỘNG Gồm HƯỚNG SÁNG, ỨNG ĐỘNG Gồm ỨNG ĐỘNG SINH TRƯỞNG, THỰC VẬT Thông qua ỨNG ĐỘNG, ???? ???? XỬ LÍ KÍCH THÍCH, TRẢ LỜI KÍCH THÍCH Ở THỰC VẬT, THU NHẬN KÍCH THÍCH Ở ĐỘNG VẬT, CẢM ỨNG Là PHẢN ỨNG, HƯỚNG ĐỘNG Gồm HƯỚNG TIẾP XÚC, THỰC VẬT Bằng RỄ, THÂN, LÁ, THỰC VẬT Nhờ THAY ĐỔI NỒNG ĐỘ AUXIN, THỰC VẬT Thông qua HƯỚNG ĐỘNG, ĐỘNG VẬT Bằng CƠ QUAN THỤ CẢM, ĐỘNG VẬT Bằng THỤ THỂ, ĐỘNG VẬT Nhờ THẦN KINH TRUNG ƯƠNG, XỬ LÍ KÍCH THÍCH ???? TRẢ LỜI KÍCH THÍCH, THU NHẬN KÍCH THÍCH Ở THỰC VẬT, CẢM ỨNG Các giai đoạn XỬ LÍ KÍCH THÍCH, XỬ LÍ KÍCH THÍCH Ở ĐỘNG VẬT, XỬ LÍ KÍCH THÍCH Ở THỰC VẬT