WARNING:
JavaScript is turned OFF. None of the links on this concept map will
work until it is reactivated.
If you need help turning JavaScript On, click here.
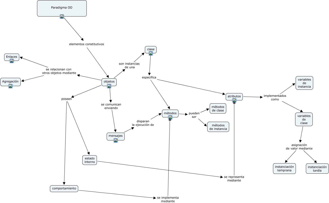
Este Cmap, tiene información relacionada con: Paradigma OO_Elementos estructurales, atributos implementados como variables de instancia, estado interno se representa mediante atributos, objetos poseen comportamiento, métodos pueden ser métodos de clase, comportamiento se implementa mediante métodos, clase especifica atributos, variables de clase asignación de valor mediante instanciación tardía, objetos se comunican enviando mensajes, objetos poseen estado interno, mensajes disparan la ejecución de métodos, variables de clase asignación de valor mediante instanciación temprana, objetos se relacionan con otros objetos mediante Agregación, Paradigma OO elementos constitutivos objetos, clase especifica métodos, atributos implementados como variables de clase, métodos pueden ser métodos de instancia, objetos son instancias de una clase, objetos se relacionan con otros objetos mediante Enlaces