WARNING:
JavaScript is turned OFF. None of the links on this concept map will
work until it is reactivated.
If you need help turning JavaScript On, click here.
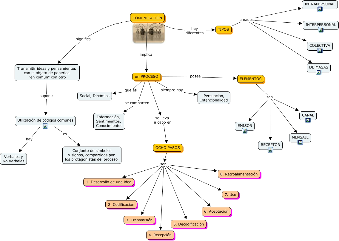
Este Cmap, tiene información relacionada con: GRUPO 2 COMUNICACIÓN, Transmitir ideas y pensamientos con el objeto de ponerlos "en común" con otro supone Utilización de códigos comunes, TIPOS llamados DE MASAS, ELEMENTOS son RECEPTOR, un PROCESO se lleva a cabo en OCHO PASOS, COMUNICACIÓN implica un PROCESO, TIPOS llamados COLECTIVA, OCHO PASOS son 6. Aceptación, OCHO PASOS son 4. Recepción, ELEMENTOS son CANAL, un PROCESO que es Social, Dinámico, un PROCESO posee ELEMENTOS, OCHO PASOS son 2. Codificación, TIPOS llamados INTRAPERSONAL, ELEMENTOS son MENSAJE, OCHO PASOS son 5. Decodificación, un PROCESO se comparten Información, Sentimientos, Conocimientos, OCHO PASOS son 3. Transmisión, ELEMENTOS son EMISOR, COMUNICACIÓN significa Transmitir ideas y pensamientos con el objeto de ponerlos "en común" con otro, OCHO PASOS son 8. Retroalimentación