WARNING:
JavaScript is turned OFF. None of the links on this concept map will
work until it is reactivated.
If you need help turning JavaScript On, click here.
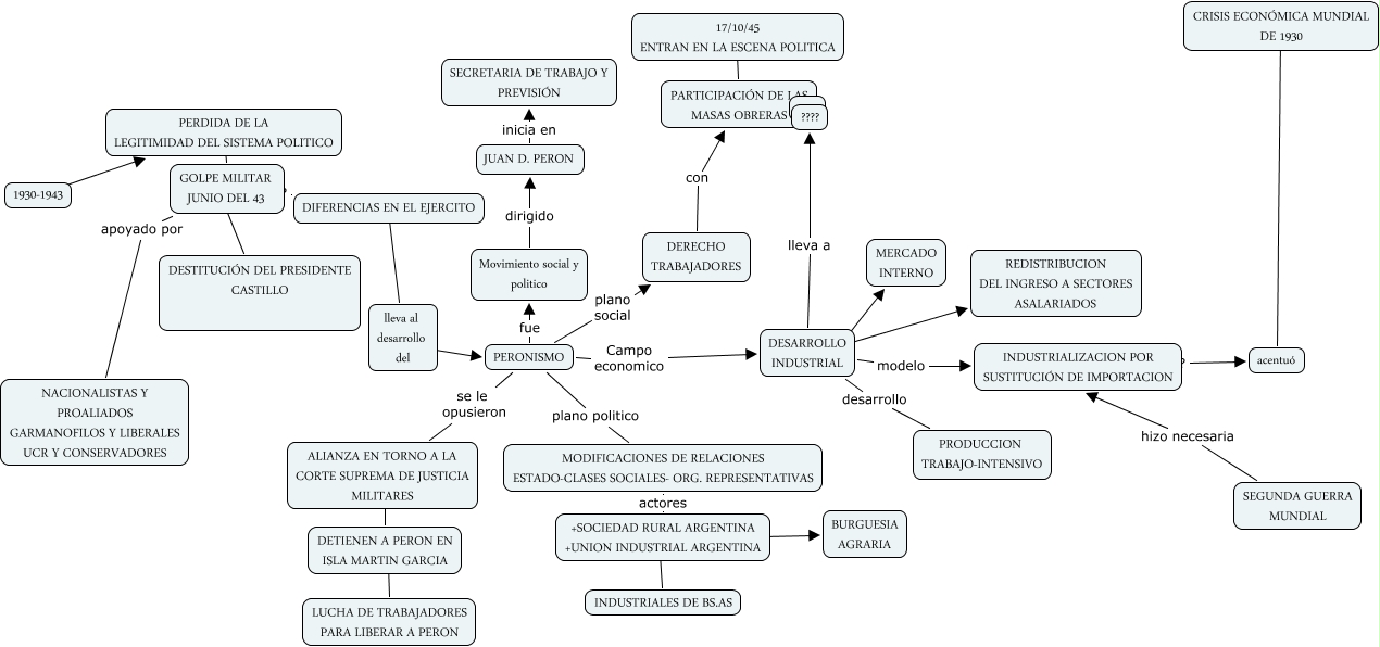
Este Cmap, tiene información relacionada con: PERONISMO, 1930-1943 ???? PERDIDA DE LA LEGITIMIDAD DEL SISTEMA POLITICO, ALIANZA EN TORNO A LA CORTE SUPREMA DE JUSTICIA MILITARES ???? DETIENEN A PERON EN ISLA MARTIN GARCIA, +SOCIEDAD RURAL ARGENTINA +UNION INDUSTRIAL ARGENTINA ???? BURGUESIA AGRARIA, lleva al desarrollo del ???? PERONISMO, PERONISMO Campo economico DESARROLLO INDUSTRIAL, DETIENEN A PERON EN ISLA MARTIN GARCIA ???? LUCHA DE TRABAJADORES PARA LIBERAR A PERON, PERONISMO fue Movimiento social y politico, INDUSTRIALIZACION POR SUSTITUCIÓN DE IMPORTACION ???? acentuó, PERONISMO plano social DERECHO TRABAJADORES, PERONISMO plano politico MODIFICACIONES DE RELACIONES ESTADO-CLASES SOCIALES- ORG. REPRESENTATIVAS, GOLPE MILITAR JUNIO DEL 43 ???? DIFERENCIAS EN EL EJERCITO, DIFERENCIAS EN EL EJERCITO ???? lleva al desarrollo del, SEGUNDA GUERRA MUNDIAL hizo necesaria INDUSTRIALIZACION POR SUSTITUCIÓN DE IMPORTACION, DESARROLLO INDUSTRIAL ???? REDISTRIBUCION DEL INGRESO A SECTORES ASALARIADOS, acentuó ???? CRISIS ECONÓMICA MUNDIAL DE 1930, DERECHO TRABAJADORES con PARTICIPACIÓN DE LAS MASAS OBRERAS, MODIFICACIONES DE RELACIONES ESTADO-CLASES SOCIALES- ORG. REPRESENTATIVAS actores +SOCIEDAD RURAL ARGENTINA +UNION INDUSTRIAL ARGENTINA, +SOCIEDAD RURAL ARGENTINA +UNION INDUSTRIAL ARGENTINA ???? INDUSTRIALES DE BS.AS, PERDIDA DE LA LEGITIMIDAD DEL SISTEMA POLITICO ???? GOLPE MILITAR JUNIO DEL 43, DESARROLLO INDUSTRIAL modelo INDUSTRIALIZACION POR SUSTITUCIÓN DE IMPORTACION