WARNING:
JavaScript is turned OFF. None of the links on this concept map will
work until it is reactivated.
If you need help turning JavaScript On, click here.
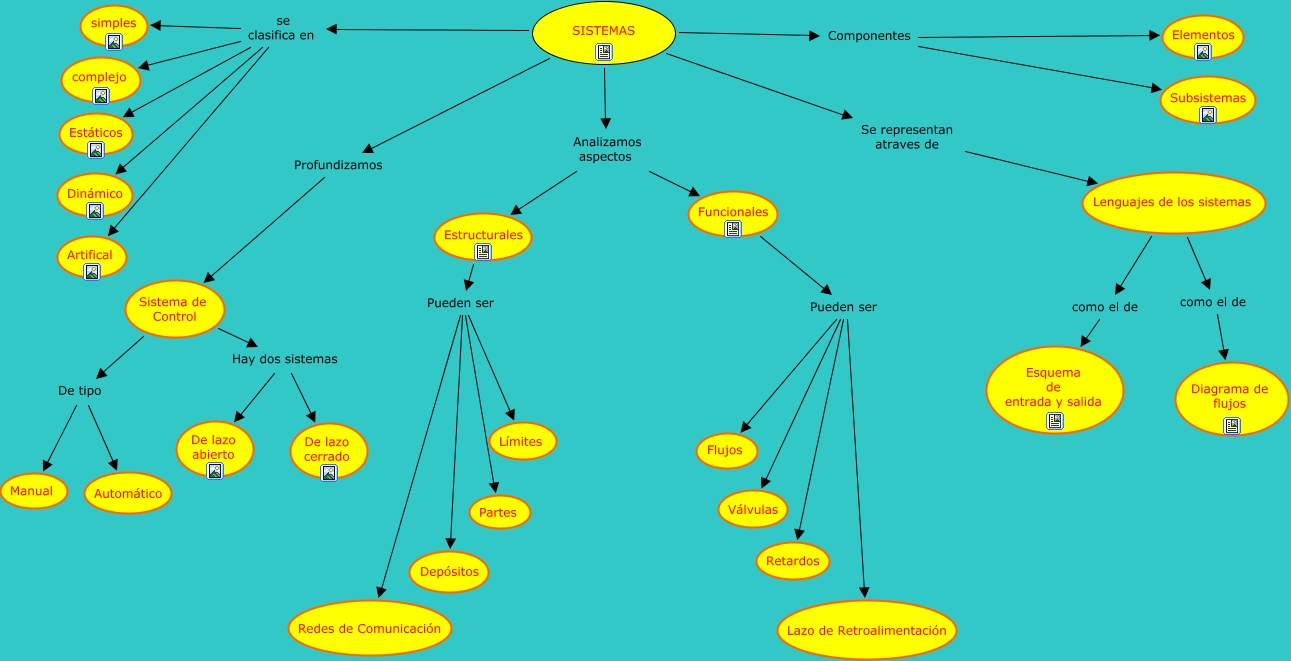
Este Cmap, tiene información relacionada con: CI MAP COTI, SISTEMAS Profundizamos Sistema de Control, SISTEMAS se clasifica en Dinámico, Estructurales Pueden ser Depósitos, Estructurales Pueden ser Límites, Sistema de Control De tipo Automático, Sistema de Control Hay dos sistemas De lazo cerrado, SISTEMAS Se representan atraves de Lenguajes de los sistemas, Funcionales Pueden ser Flujos, SISTEMAS Analizamos aspectos Funcionales, Lenguajes de los sistemas como el de Esquema de entrada y salida, Estructurales Pueden ser Partes, SISTEMAS se clasifica en Estáticos, SISTEMAS se clasifica en simples, SISTEMAS se clasifica en complejo, Funcionales Pueden ser Retardos, Funcionales Pueden ser Lazo de Retroalimentación, Funcionales Pueden ser Válvulas, SISTEMAS Analizamos aspectos Estructurales, SISTEMAS Componentes Elementos, Lenguajes de los sistemas como el de Diagrama de flujos