WARNING:
JavaScript is turned OFF. None of the links on this concept map will
work until it is reactivated.
If you need help turning JavaScript On, click here.
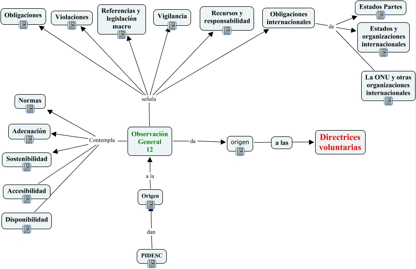
Este Cmap, tiene información relacionada con: Directrices voluntarias, Obligaciones internacionales de Estados y organizaciones internacionales, Obligaciones internacionales de La ONU y otras organizaciones internacionales, Observación General 12 Contempla Sostenibilidad, Obligaciones internacionales de Estados Partes, Observación General 12 Contempla Normas, Observación General 12 señala Obligaciones internacionales, Observación General 12 Contempla Adecuación, Observación General 12 señala Violaciones, Observación General 12 Contempla Accesibilidad, Observación General 12 Contempla Disponibilidad, PIDESC dan Origen, Observación General 12 señala Vigilancia, Origen a la Observación General 12, origen las Directrices voluntarias, Observación General 12 señala Referencias y legislación macro, Observación General 12 señala Recursos y responsabilidad, Observación General 12 da origen, Observación General 12 señala Obligaciones