WARNING:
JavaScript is turned OFF. None of the links on this concept map will
work until it is reactivated.
If you need help turning JavaScript On, click here.
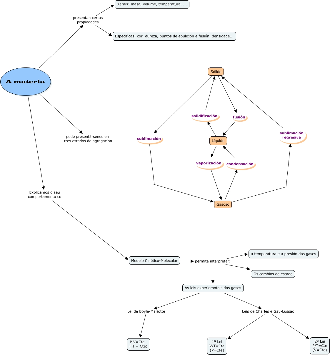
Este Cmap, tiene información relacionada con: Os sistemas materiais, Sólido sublimación Gasoso, Gasoso condensación Líquido, Líquido vaporización Gasoso, Sólido fusión Líquido, Modelo Cinético-Molecular permite interpretar: As leis experiemntais dos gases, A materia presentan certas propiedades Específicas: cor, dureza, puntos de ebulición e fusión, densidade..., A materia Explicamos o seu comportamento co Modelo Cinético-Molecular, Modelo Cinético-Molecular permite interpretar: Os cambios de estado, As leis experiemntais dos gases Leis de Charles e Gay-Lussac 1ª Lei V/T=Cte (P=Cte), Gasoso sublimación regresiva Sólido, As leis experiemntais dos gases Leis de Charles e Gay-Lussac 2ª Lei P/T=Cte (V=Cte), A materia pode presentársenos en tres estados de agragación Sólido, A materia presentan certas propiedades Xerais: masa, volume, temperatura, ..., As leis experiemntais dos gases Lei de Boyle-Mariotte P·V=Cte ( T = Cte), Líquido solidificación Sólido, Modelo Cinético-Molecular permite interpretar: a temperatura e a presión dos gases