WARNING:
JavaScript is turned OFF. None of the links on this concept map will
work until it is reactivated.
If you need help turning JavaScript On, click here.
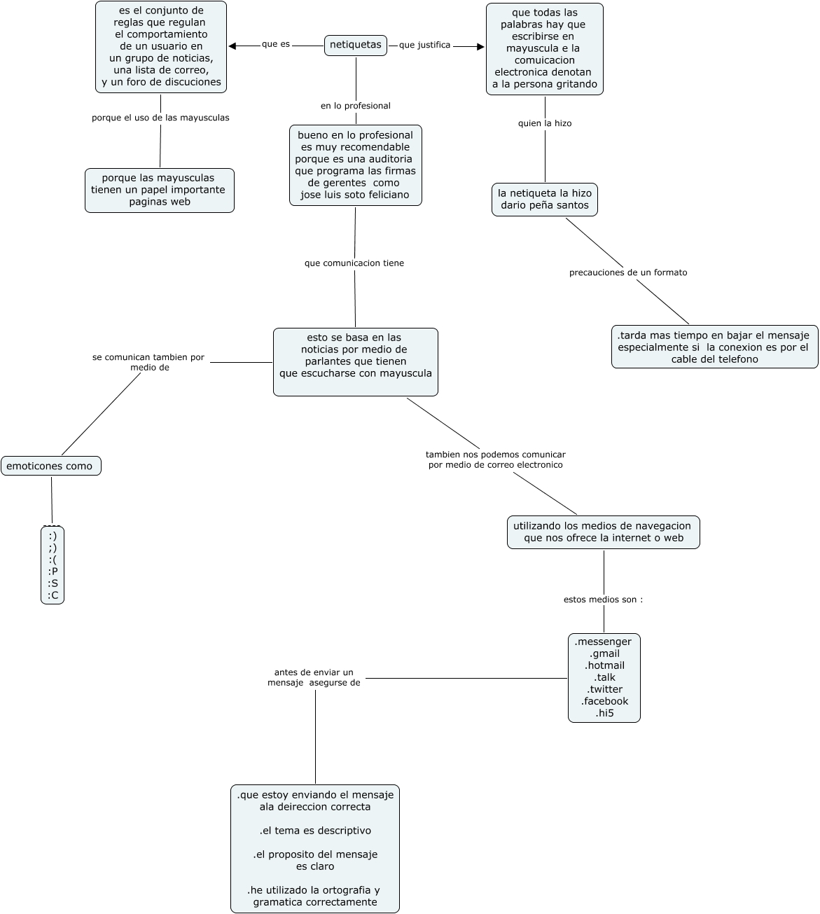
Este Cmap, tiene información relacionada con: junior, que todas las palabras hay que escribirse en mayuscula e la comuicacion electronica denotan a la persona gritando quien la hizo la netiqueta la hizo dario peña santos, .messenger .gmail .hotmail .talk .twitter .facebook .hi5 antes de enviar un mensaje asegurse de .que estoy enviando el mensaje ala deireccion correcta .el tema es descriptivo .el proposito del mensaje es claro .he utilizado la ortografia y gramatica correctamente, bueno en lo profesional es muy recomendable porque es una auditoria que programa las firmas de gerentes como jose luis soto feliciano que comunicacion tiene esto se basa en las noticias por medio de parlantes que tienen que escucharse con mayuscula, utilizando los medios de navegacion que nos ofrece la internet o web estos medios son : .messenger .gmail .hotmail .talk .twitter .facebook .hi5, netiquetas que es es el conjunto de reglas que regulan el comportamiento de un usuario en un grupo de noticias, una lista de correo, y un foro de discuciones, es el conjunto de reglas que regulan el comportamiento de un usuario en un grupo de noticias, una lista de correo, y un foro de discuciones porque el uso de las mayusculas porque las mayusculas tienen un papel importante paginas web, netiquetas en lo profesional bueno en lo profesional es muy recomendable porque es una auditoria que programa las firmas de gerentes como jose luis soto feliciano, netiquetas que justifica que todas las palabras hay que escribirse en mayuscula e la comuicacion electronica denotan a la persona gritando, esto se basa en las noticias por medio de parlantes que tienen que escucharse con mayuscula se comunican tambien por medio de emoticones como, emoticones como ???? :) ;) :( :P :S :C, esto se basa en las noticias por medio de parlantes que tienen que escucharse con mayuscula tambien nos podemos comunicar por medio de correo electronico utilizando los medios de navegacion que nos ofrece la internet o web, la netiqueta la hizo dario peña santos precauciones de un formato .tarda mas tiempo en bajar el mensaje especialmente si la conexion es por el cable del telefono