WARNING:
JavaScript is turned OFF. None of the links on this concept map will
work until it is reactivated.
If you need help turning JavaScript On, click here.
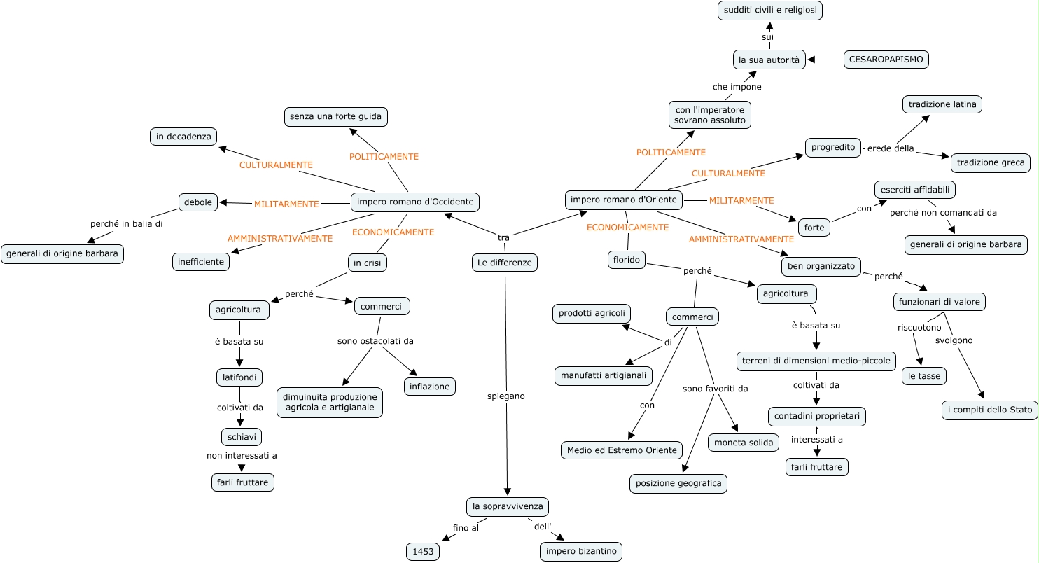
Questa Cmap, creata con IHMC CmapTools, contiene informazioni relative a: L'impero d'Oriente, agricoltura è basata su terreni di dimensioni medio-piccole, impero romano d'Occidente ECONOMICAMENTE in crisi, impero romano d'Oriente POLITICAMENTE con l'imperatore sovrano assoluto, commerci di prodotti agricoli, terreni di dimensioni medio-piccole coltivati da contadini proprietari, commerci di manufatti artigianali, la sopravvivenza fino al 1453, forte con eserciti affidabili, impero romano d'Oriente AMMINISTRATIVAMENTE ben organizzato, Le differenze tra impero romano d'Oriente, commerci sono ostacolati da dimuinuita produzione agricola e artigianale, florido perché commerci, funzionari di valore riscuotono le tasse, in crisi perché commerci, commerci sono favoriti da posizione geografica, la sopravvivenza dell' impero bizantino, impero romano d'Oriente ECONOMICAMENTE florido, latifondi coltivati da schiavi, impero romano d'Occidente POLITICAMENTE senza una forte guida, progredito erede della tradizione latina