WARNING:
JavaScript is turned OFF. None of the links on this concept map will
work until it is reactivated.
If you need help turning JavaScript On, click here.
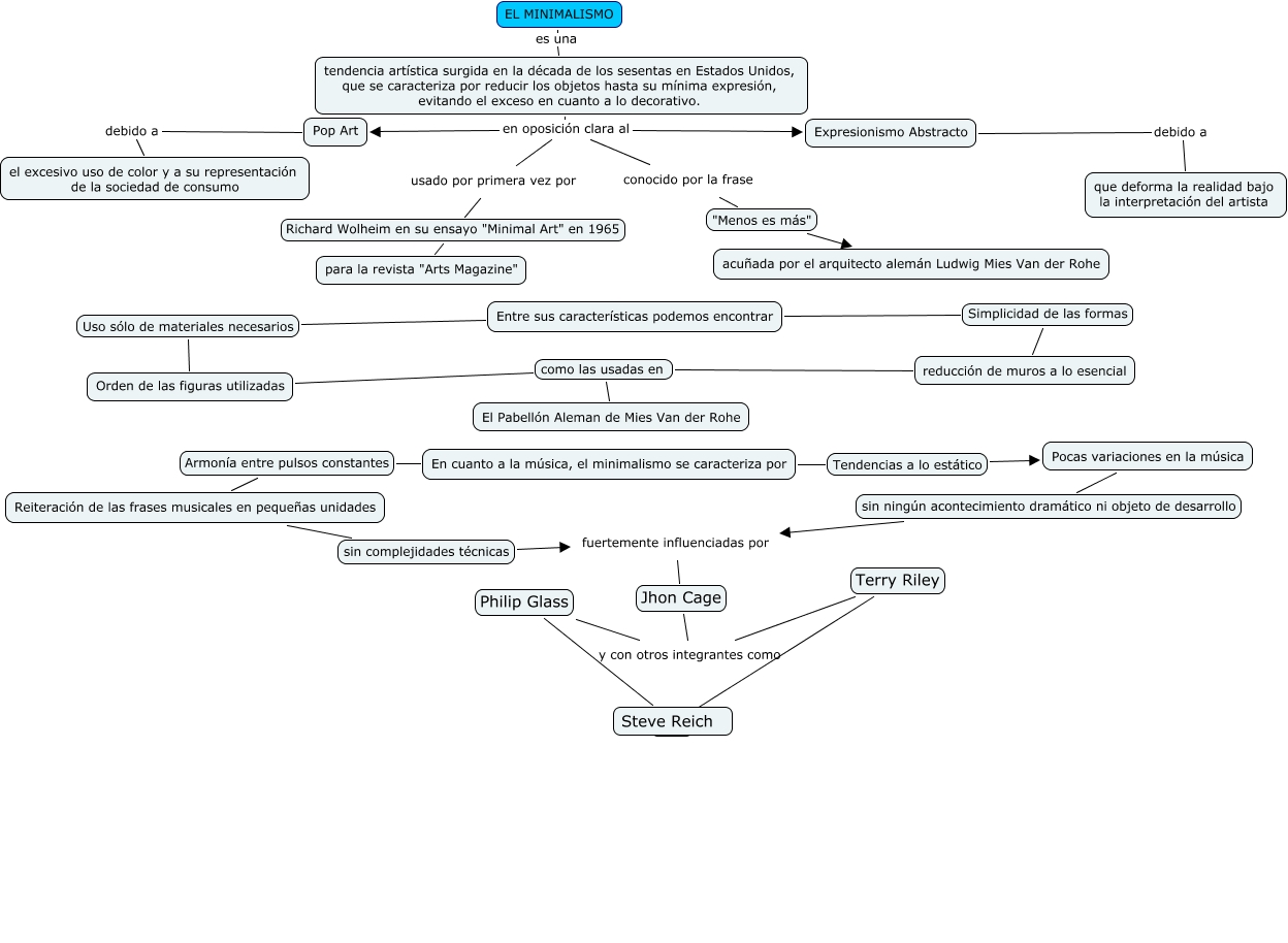
Este Cmap, tiene información relacionada con: Minimalismo, tendencia artística surgida en la década de los sesentas en Estados Unidos, que se caracteriza por reducir los objetos hasta su mínima expresión, evitando el exceso en cuanto a lo decorativo. en oposición clara al Pop Art, tendencia artística surgida en la década de los sesentas en Estados Unidos, que se caracteriza por reducir los objetos hasta su mínima expresión, evitando el exceso en cuanto a lo decorativo. en oposición clara al Expresionismo Abstracto, Pocas variaciones en la música sin ningún acontecimiento dramático ni objeto de desarrollo fuertemente influenciadas por, usado por primera vez por Richard Wolheim en su ensayo "Minimal Art" en 1965 para la revista "Arts Magazine", Reiteración de las frases musicales en pequeñas unidades sin complejidades técnicas fuertemente influenciadas por, y con otros integrantes como Philip Glass Steve Reich, En cuanto a la música, el minimalismo se caracteriza por Armonía entre pulsos constantes Reiteración de las frases musicales en pequeñas unidades, Expresionismo Abstracto debido a que deforma la realidad bajo la interpretación del artista, tendencia artística surgida en la década de los sesentas en Estados Unidos, que se caracteriza por reducir los objetos hasta su mínima expresión, evitando el exceso en cuanto a lo decorativo. en oposición clara al conocido por la frase, Pop Art debido a el excesivo uso de color y a su representación de la sociedad de consumo, y con otros integrantes como Terry Riley ????, fuertemente influenciadas por Jhon Cage y con otros integrantes como, EL MINIMALISMO es una tendencia artística surgida en la década de los sesentas en Estados Unidos, que se caracteriza por reducir los objetos hasta su mínima expresión, evitando el exceso en cuanto a lo decorativo., conocido por la frase "Menos es más" acuñada por el arquitecto alemán Ludwig Mies Van der Rohe, Orden de las figuras utilizadas como las usadas en El Pabellón Aleman de Mies Van der Rohe, Entre sus características podemos encontrar Simplicidad de las formas reducción de muros a lo esencial, tendencia artística surgida en la década de los sesentas en Estados Unidos, que se caracteriza por reducir los objetos hasta su mínima expresión, evitando el exceso en cuanto a lo decorativo. en oposición clara al usado por primera vez por, Entre sus características podemos encontrar Uso sólo de materiales necesarios Orden de las figuras utilizadas, reducción de muros a lo esencial como las usadas en El Pabellón Aleman de Mies Van der Rohe, En cuanto a la música, el minimalismo se caracteriza por Tendencias a lo estático Pocas variaciones en la música