WARNING:
JavaScript is turned OFF. None of the links on this concept map will
work until it is reactivated.
If you need help turning JavaScript On, click here.
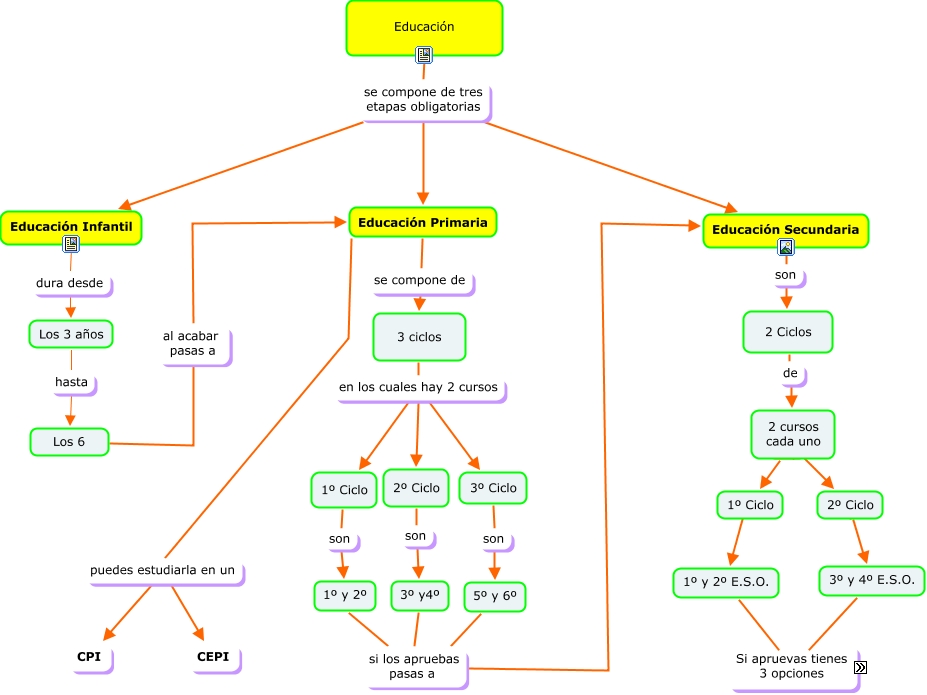
Este mapa conceptual ten información relativa a: Educación, 3º y 4º E.S.O. si apruebas tienes 3 opciones Ciclo Medio, 3º y 4º E.S.O. si apruebas tienes 3 opciones Bachillerato, Educación Primaria puedes estudiarla en un CPI, 1º Ciclo ???? 1º y 2º E.S.O., 3º Ciclo son 5º y 6º, Educación se compone de tres etapas obligatorias Educación Infantil, 1º si apruebas puedes Ciclo Superior, 5º y 6º si los apruebas pasas a Educación Secundaria, 2º si apruebas puedes Trabajar, 2º Ciclo son 3º y4º, 3 ciclos en los cuales hay 2 cursos 3º Ciclo, 1º Ciclo son 1º y 2º, 3º y 4º E.S.O. si apruebas tienes 3 opciones Trabajar, PAU y acceder a Universidad, Educación Secundaria son 2 Ciclos, 2º Ciclo ???? 3º y 4º E.S.O., Los 6 al acabar pasas a Educación Primaria, Educación se compone de tres etapas obligatorias Educación Primaria, 3 ciclos en los cuales hay 2 cursos 1º Ciclo, Educación Primaria puedes estudiarla en un CEPI