WARNING:
JavaScript is turned OFF. None of the links on this concept map will
work until it is reactivated.
If you need help turning JavaScript On, click here.
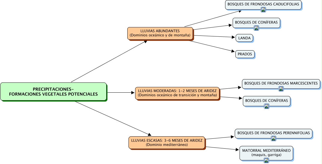
Este Cmap, tiene información relacionada con: Precipitaciones-FF_V_Potenciales, PRECIPITACIONES- FORMACIONES VEGETALES POTENCIALES LLUVIAS MODERADAS: 1-2 MESES DE ARIDEZ (Dominios oceánico de transición y montaña), LLUVIAS ESCASAS: 3-6 MESES DE ARIDEZ (Dominio mediterráneo) MATORRAL MEDITERRÁNEO (maquis, garriga), LLUVIAS MODERADAS: 1-2 MESES DE ARIDEZ (Dominios oceánico de transición y montaña) BOSQUES DE CONÍFERAS, PRECIPITACIONES- FORMACIONES VEGETALES POTENCIALES LLUVIAS ESCASAS: 3-6 MESES DE ARIDEZ (Dominio mediterráneo), LLUVIAS MODERADAS: 1-2 MESES DE ARIDEZ (Dominios oceánico de transición y montaña) BOSQUES DE FRONDOSAS MARCESCENTES, LLUVIAS ABUNDANTES (Dominios oceánico y de montaña) BOSQUES DE FRONDOSAS CADUCIFOLIAS, LLUVIAS ABUNDANTES (Dominios oceánico y de montaña) LANDA, LLUVIAS ABUNDANTES (Dominios oceánico y de montaña) PRADOS, PRECIPITACIONES- FORMACIONES VEGETALES POTENCIALES LLUVIAS ABUNDANTES (Dominios oceánico y de montaña), LLUVIAS ABUNDANTES (Dominios oceánico y de montaña) BOSQUES DE CONÍFERAS, LLUVIAS ESCASAS: 3-6 MESES DE ARIDEZ (Dominio mediterráneo) BOSQUES DE FRONDOSAS PERENNIFOLIAS