WARNING:
JavaScript is turned OFF. None of the links on this concept map will
work until it is reactivated.
If you need help turning JavaScript On, click here.
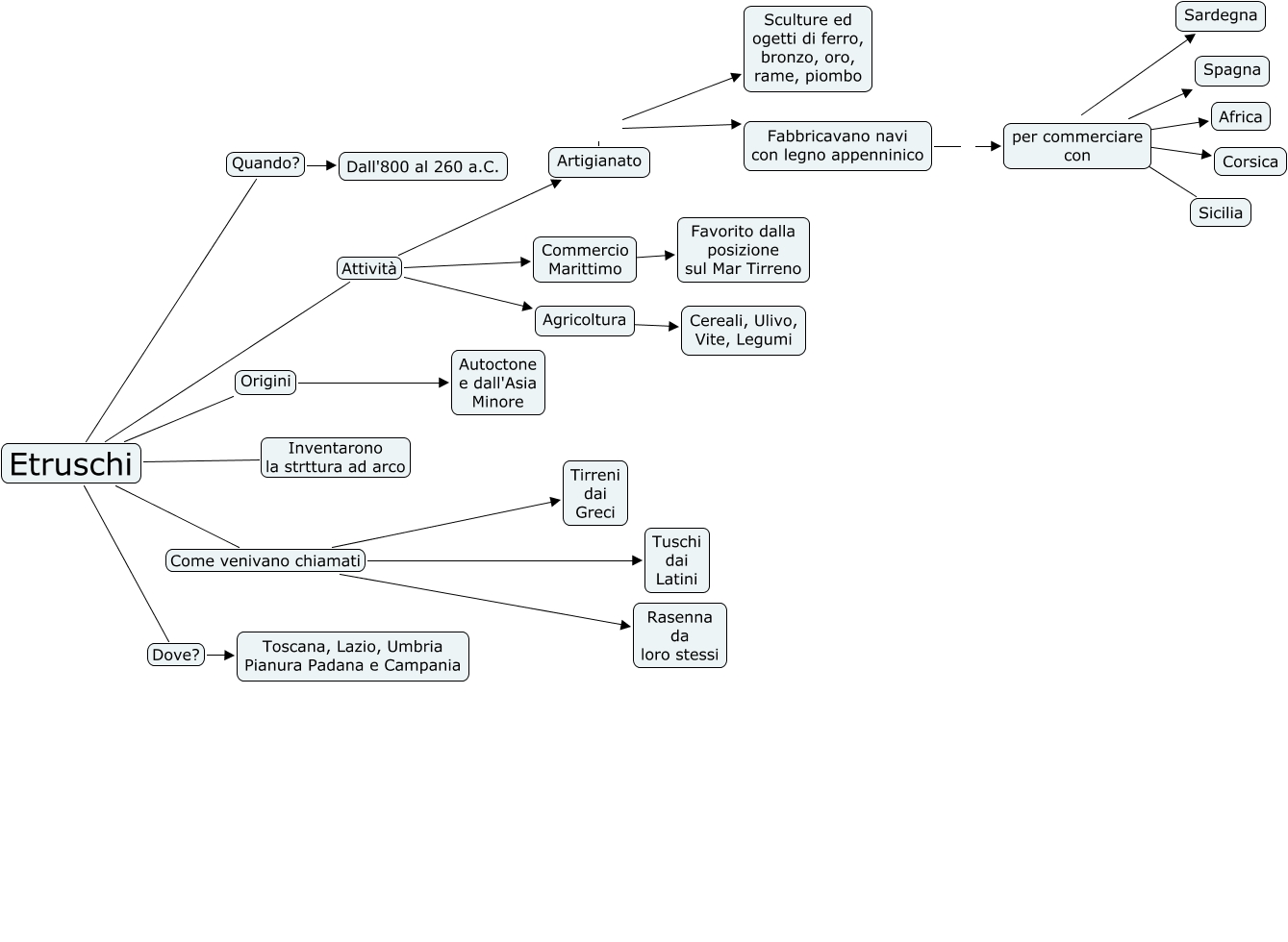
Questa Cmap, creata con IHMC CmapTools, contiene informazioni relative a: Etruschi pt 1, Etruschi Come venivano chiamati Tuschi dai Latini, Artigianato ???? Sculture ed ogetti di ferro, bronzo, oro, rame, piombo, Etruschi Attività Artigianato, Etruschi Quando? Dall'800 al 260 a.C., Etruschi Inventarono la strttura ad arco ????, Agricoltura ???? Cereali, Ulivo, Vite, Legumi, Etruschi Come venivano chiamati Tirreni dai Greci, Fabbricavano navi con legno appenninico per commerciare con, per commerciare con ???? Africa, Commercio Marittimo ???? Favorito dalla posizione sul Mar Tirreno, Etruschi Dove? Toscana, Lazio, Umbria Pianura Padana e Campania, per commerciare con Sicilia, Etruschi Origini Autoctone e dall'Asia Minore, per commerciare con Spagna Spagna, per commerciare con ???? Corsica, Etruschi Attività Commercio Marittimo, Etruschi Come venivano chiamati Rasenna da loro stessi, per commerciare con ???? Sardegna, Artigianato ???? Fabbricavano navi con legno appenninico, Etruschi Attività Agricoltura