WARNING:
JavaScript is turned OFF. None of the links on this concept map will
work until it is reactivated.
If you need help turning JavaScript On, click here.
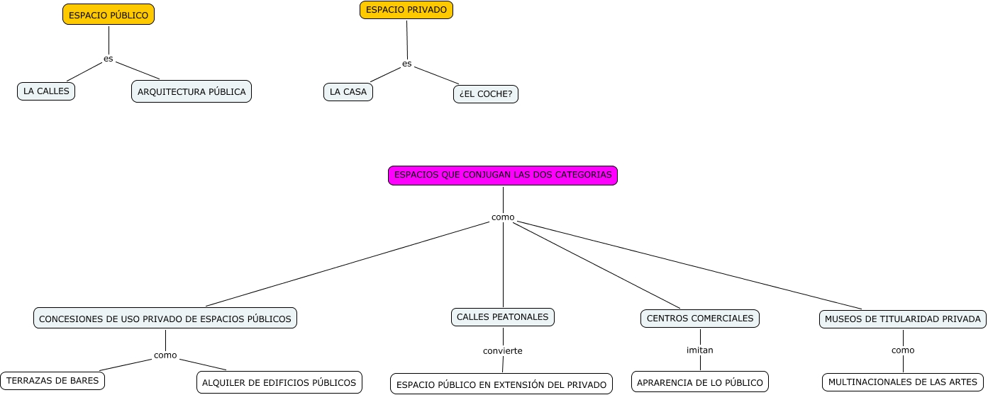
Este Cmap, tiene información relacionada con: Público-privado, ESPACIO PRIVADO es LA CASA, ESPACIOS QUE CONJUGAN LAS DOS CATEGORIAS como CENTROS COMERCIALES, CALLES PEATONALES convierte ESPACIO PÚBLICO EN EXTENSIÓN DEL PRIVADO, CENTROS COMERCIALES imitan APRARENCIA DE LO PÚBLICO, MUSEOS DE TITULARIDAD PRIVADA como MULTINACIONALES DE LAS ARTES, CONCESIONES DE USO PRIVADO DE ESPACIOS PÚBLICOS como CENTROS COMERCIALES, ESPACIO PÚBLICO es LA CALLES, ESPACIO PRIVADO es ¿EL COCHE?, CALLES PEATONALES como CENTROS COMERCIALES, ESPACIO PÚBLICO es ARQUITECTURA PÚBLICA, MUSEOS DE TITULARIDAD PRIVADA como CENTROS COMERCIALES