WARNING:
JavaScript is turned OFF. None of the links on this concept map will
work until it is reactivated.
If you need help turning JavaScript On, click here.
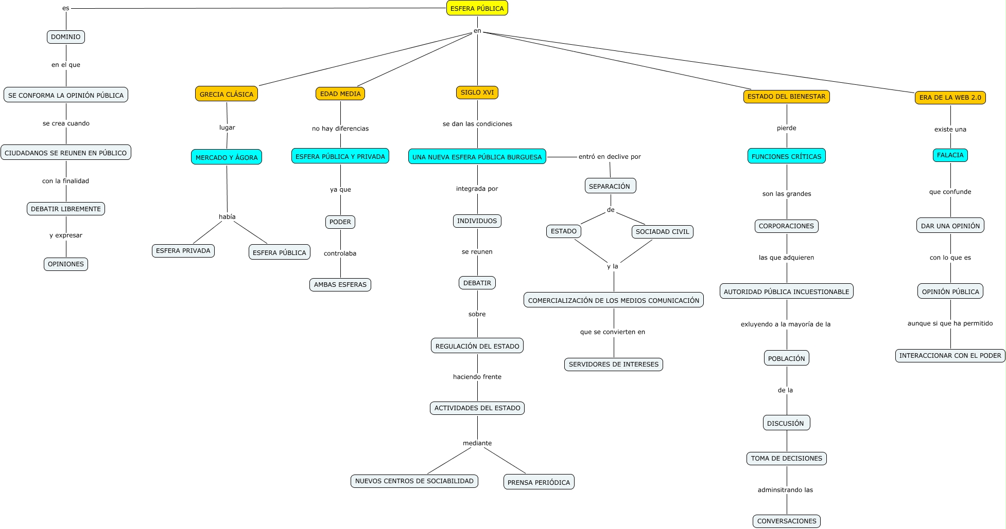
Este Cmap, tiene información relacionada con: Esfera Pública, ERA DE LA WEB 2.0 existe una FALACIA, SEPARACIÓN de ESTADO, POBLACIÓN de la DISCUSIÓN, TOMA DE DECISIONES adminsitrando las CONVERSACIONES, UNA NUEVA ESFERA PÚBLICA BURGUESA integrada por INDIVIDUOS, ESTADO y la COMERCIALIZACIÓN DE LOS MEDIOS COMUNICACIÓN, ESTADO DEL BIENESTAR en SIGLO XVI, ESFERA PÚBLICA Y PRIVADA ya que PODER, ESFERA PÚBLICA en SIGLO XVI, UNA NUEVA ESFERA PÚBLICA BURGUESA entró en declive por SEPARACIÓN, DOMINIO en el que SE CONFORMA LA OPINIÓN PÚBLICA, MERCADO Y ÁGORA había ESFERA PÚBLICA, FUNCIONES CRÍTICAS son las grandes CORPORACIONES, SE CONFORMA LA OPINIÓN PÚBLICA se crea cuando CIUDADANOS SE REUNEN EN PÚBLICO, DEBATIR LIBREMENTE y expresar OPINIONES, GRECIA CLÁSICA en SIGLO XVI, SOCIADAD CIVIL y la COMERCIALIZACIÓN DE LOS MEDIOS COMUNICACIÓN, GRECIA CLÁSICA lugar MERCADO Y ÁGORA, ESTADO DEL BIENESTAR en EDAD MEDIA, POBLACIÓN de la TOMA DE DECISIONES