WARNING:
JavaScript is turned OFF. None of the links on this concept map will
work until it is reactivated.
If you need help turning JavaScript On, click here.
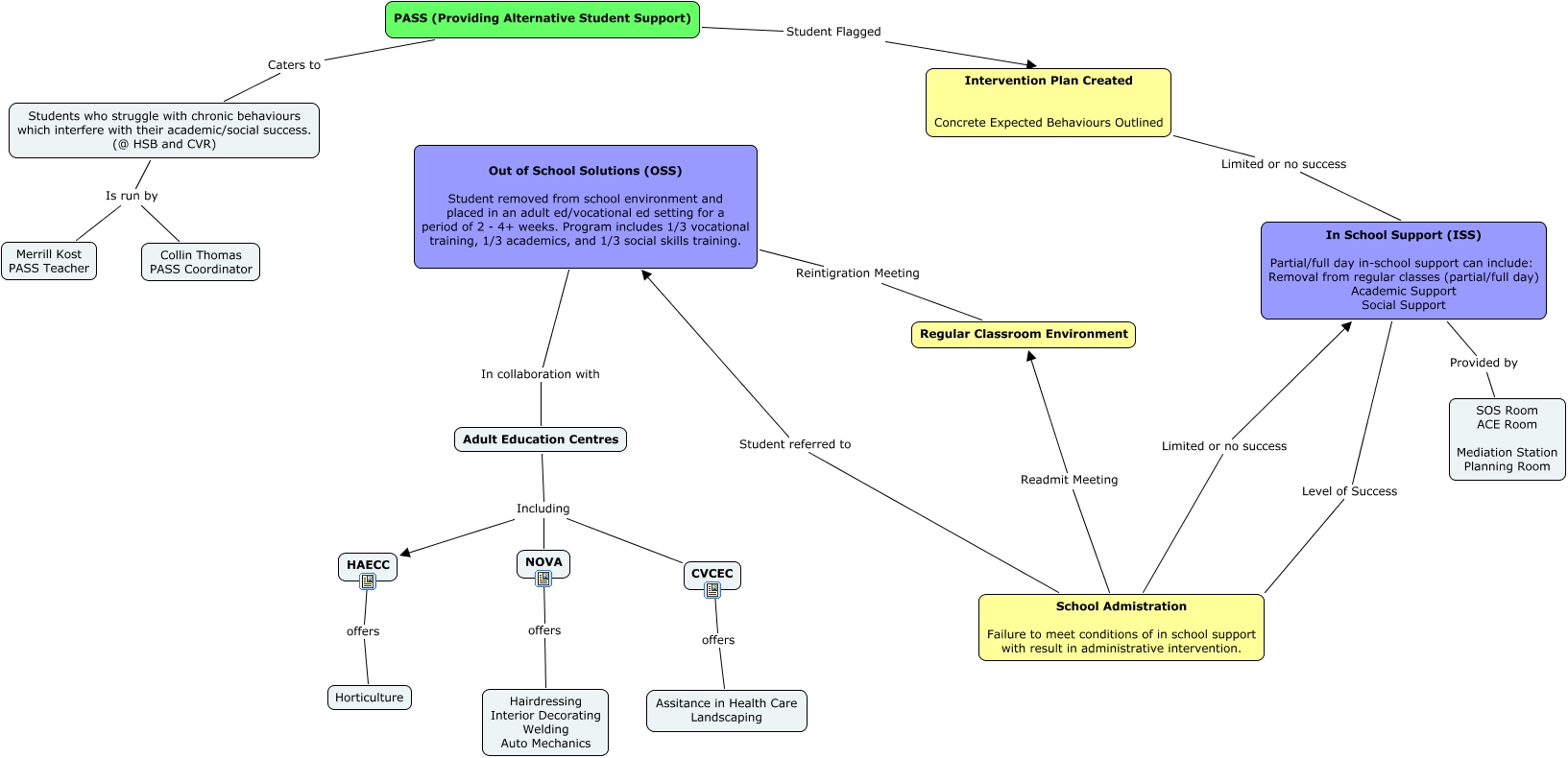
This Concept Map, created with IHMC CmapTools, has information related to: PASS, In School Support (ISS) Partial/full day in-school support can include: Removal from regular classes (partial/full day) Academic Support Social Support Level of Success School Admistration Failure to meet conditions of in school support with result in administrative intervention., HAECC offers Horticulture, Adult Education Centres Including NOVA, Out of School Solutions (OSS) Student removed from school environment and placed in an adult ed/vocational ed setting for a period of 2 - 4+ weeks. Program includes 1/3 vocational training, 1/3 academics, and 1/3 social skills training. Reintigration Meeting Regular Classroom Environment, School Admistration Failure to meet conditions of in school support with result in administrative intervention. Limited or no success In School Support (ISS) Partial/full day in-school support can include: Removal from regular classes (partial/full day) Academic Support Social Support, Adult Education Centres Including CVCEC, Intervention Plan Created Concrete Expected Behaviours Outlined Limited or no success In School Support (ISS) Partial/full day in-school support can include: Removal from regular classes (partial/full day) Academic Support Social Support, CVCEC offers Assitance in Health Care Landscaping, School Admistration Failure to meet conditions of in school support with result in administrative intervention. Readmit Meeting Regular Classroom Environment, Out of School Solutions (OSS) Student removed from school environment and placed in an adult ed/vocational ed setting for a period of 2 - 4+ weeks. Program includes 1/3 vocational training, 1/3 academics, and 1/3 social skills training. In collaboration with Adult Education Centres, Adult Education Centres Including HAECC, Students who struggle with chronic behaviours which interfere with their academic/social success. (@ HSB and CVR) Is run by Merrill Kost PASS Teacher, NOVA offers Hairdressing Interior Decorating Welding Auto Mechanics, In School Support (ISS) Partial/full day in-school support can include: Removal from regular classes (partial/full day) Academic Support Social Support Provided by SOS Room ACE Room Mediation Station Planning Room, PASS (Providing Alternative Student Support) Caters to Students who struggle with chronic behaviours which interfere with their academic/social success. (@ HSB and CVR), PASS (Providing Alternative Student Support) Student Flagged Intervention Plan Created Concrete Expected Behaviours Outlined, Students who struggle with chronic behaviours which interfere with their academic/social success. (@ HSB and CVR) Is run by Collin Thomas PASS Coordinator, School Admistration Failure to meet conditions of in school support with result in administrative intervention. Student referred to Out of School Solutions (OSS) Student removed from school environment and placed in an adult ed/vocational ed setting for a period of 2 - 4+ weeks. Program includes 1/3 vocational training, 1/3 academics, and 1/3 social skills training.