WARNING:
JavaScript is turned OFF. None of the links on this concept map will
work until it is reactivated.
If you need help turning JavaScript On, click here.
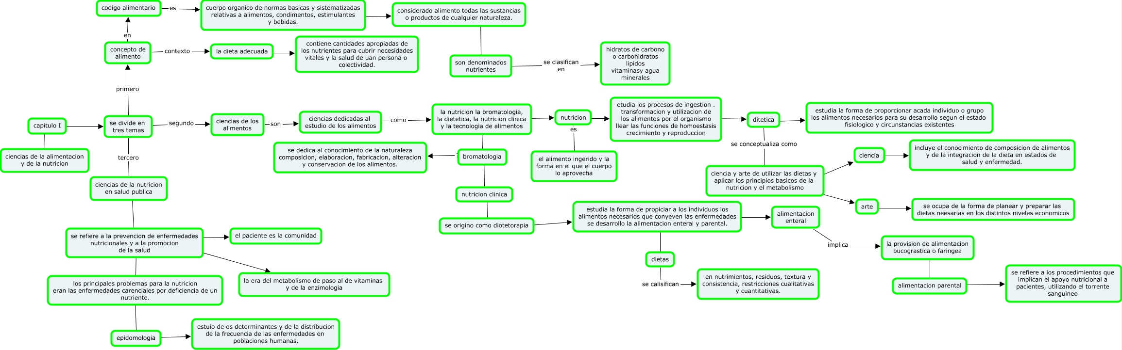
Este Cmap, tiene información relacionada con: capitulo I, ciencias de los alimentos son ciencias dedicadas al estudio de los alimentos, los principales problemas para la nutricion eran las enfermedades carenciales por deficiencia de un nutriente. ???? epidomologia, la nutricion la bromatologia, la dietetica, la nutricion clinica y la tecnologia de alimentos ???? bromatologia, ciencias dedicadas al estudio de los alimentos como la nutricion la bromatologia, la dietetica, la nutricion clinica y la tecnologia de alimentos, epidomologia ???? estuio de os determinantes y de la distribucion de la frecuencia de las enfermedades en poblaciones humanas., nutricion es el alimento ingerido y la forma en el que el cuerpo lo aprovecha, etudia los procesos de ingestion . transformacion y utilizacion de los alimentos por el organismo llear las funciones de homoestasis crecimiento y reproduccion ???? ditetica, ditetica ???? estudia la forma de proporcionar acada individuo o grupo los alimentos necesarios para su desarrollo segun el estado fisiologico y circunstancias existentes, nutricion clinica ???? se origino como diotetorapia, se divide en tres temas segundo ciencias de los alimentos, la nutricion la bromatologia, la dietetica, la nutricion clinica y la tecnologia de alimentos ???? nutricion, bromatologia ???? nutricion clinica, considerado alimento todas las sustancias o productos de cualquier naturaleza. ???? son denominados nutrientes, dietas se calisifican en nutrimientos, residuos, textura y consistencia, restricciones cualitativas y cuantitativas., concepto de alimento en codigo alimentario, se refiere a la prevencion de enfermedades nutricionales y a la promocion de la salud ???? el paciente es la comunidad, cuerpo organico de normas basicas y sistematizadas relativas a alimentos, condimentos, estimulantes y bebidas. ???? considerado alimento todas las sustancias o productos de cualquier naturaleza., ciencia ???? incluye el conocimiento de composicion de alimentos y de la integracion de la dieta en estados de salud y enfermedad., capitulo I ???? se divide en tres temas, la provision de alimentacion bucograstica o faringea ???? alimentacion parental