WARNING:
JavaScript is turned OFF. None of the links on this concept map will
work until it is reactivated.
If you need help turning JavaScript On, click here.
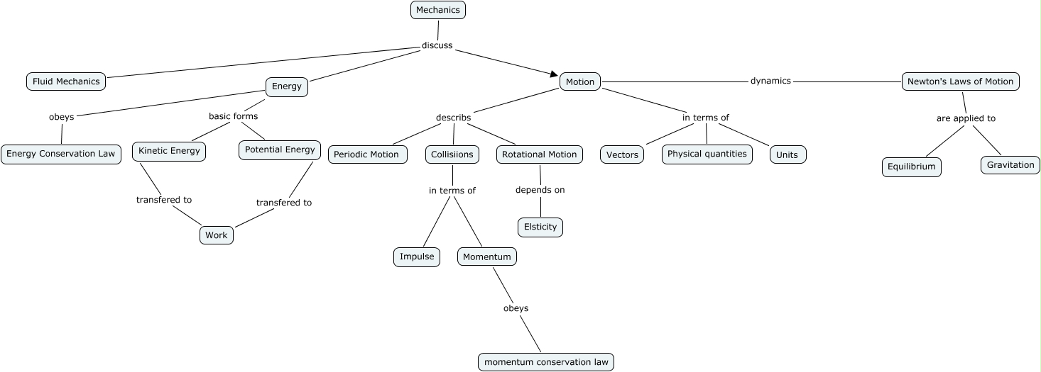
此概念图以 IHMC CmapTools 创建, 内含信息有关于: Mechanics, Mechanics discuss Motion, Motion describs Periodic Motion, Energy basic forms Kinetic Energy, Collisiions in terms of Impulse, Motion describs Collisiions, Motion in terms of Physical quantities, Motion in terms of Units, Rotational Motion depends on Elsticity, Mechanics discuss Energy, Motion dynamics Newton's Laws of Motion, Energy basic forms Potential Energy, Motion in terms of Vectors, Momentum obeys momentum conservation law, Energy obeys Energy Conservation Law, Mechanics discuss Fluid Mechanics, Work transfered to Potential Energy, Newton's Laws of Motion are applied to Gravitation, Motion describs Rotational Motion, Newton's Laws of Motion are applied to Equilibrium, Work transfered to Kinetic Energy