WARNING:
JavaScript is turned OFF. None of the links on this concept map will
work until it is reactivated.
If you need help turning JavaScript On, click here.
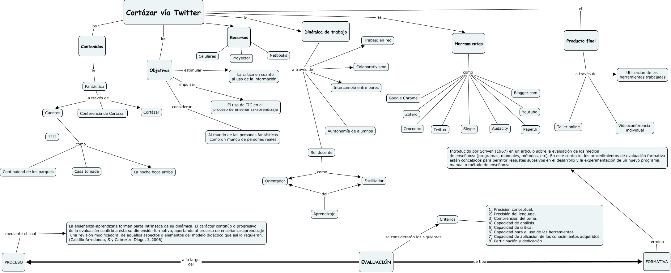
Este Cmap, tiene información relacionada con: Ricardo_USAL, Cortázar vía Twitter los Objetivos, Criterios ???? 1) Precisión conceptual. 2) Precisión del lenguaje. 3) Comprensión del tema. 4) Capacidad de análisis. 5) Capacidad de crítica. 6) Capacidad para el uso de las herramientas 7) Capacidad de aplicación de los conocimientos adquiridos. 8) Participación y dedicación., EVALUACIÓN se considerarán los siguientes Criterios, Producto final a través de Videoconferencia individual, Rol docente como Facilitador, Fantástico a través de Cortázar, Herramientas como Skype, Fantástico a través de Cuentos, Dinámica de trabajo a través de Rol docente, EVALUACIÓN a lo largo del PROCESO, Aprendizaje del Facilitador, Herramientas como Google Chrome, Herramientas como Crocodoc, Objetivos estimular La crítica en cuanto al uso de la información, Fantástico a través de Conferencia de Cortázar, Aprendizaje del Orientador, Herramientas como Audacity, Herramientas como Blogger.com, Dinámica de trabajo a través de Trabajo en red, Producto final a través de Utilización de las herramientas trabajadas