WARNING:
JavaScript is turned OFF. None of the links on this concept map will
work until it is reactivated.
If you need help turning JavaScript On, click here.
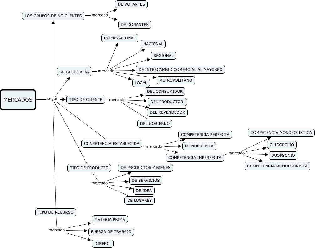
Este Cmap, tiene información relacionada con: TIPOS DE MERCADOS, SU GEOGRAFÍA mercado DE INTERCAMBIO COMERCIAL AL MAYOREO, TIPO DE PRODUCTO mercado DE LUGARES, TIPO DE PRODUCTO mercado DE PRODUCTOS Y BIENES, COMPETENCIA IMPERFECTA mercado DUOPSONIO, SU GEOGRAFÍA mercado REGIONAL, MERCADOS segun TIPO DE PRODUCTO, CONPETENCIA ESTABLECIDA mercado COMPETENCIA PERFECTA, TIPO DE CLIENTE mercado DEL REVENDEDOR, MERCADOS segun CONPETENCIA ESTABLECIDA, TIPO DE RECURSO mercado FUERZA DE TRABAJO, SU GEOGRAFÍA mercado NACIONAL, LOS GRUPOS DE NO CLENTES mercado DE DONANTES, TIPO DE PRODUCTO mercado DE SERVICIOS, MERCADOS segun TIPO DE CLIENTE, MERCADOS segun TIPO DE RECURSO, COMPETENCIA IMPERFECTA mercado OLIGOPOLIO, LOS GRUPOS DE NO CLENTES mercado DE VOTANTES, TIPO DE RECURSO mercado MATERIA PRIMA, TIPO DE CLIENTE mercado DEL CONSUMIDOR, TIPO DE CLIENTE mercado DEL PRODUCTOR