WARNING:
JavaScript is turned OFF. None of the links on this concept map will
work until it is reactivated.
If you need help turning JavaScript On, click here.
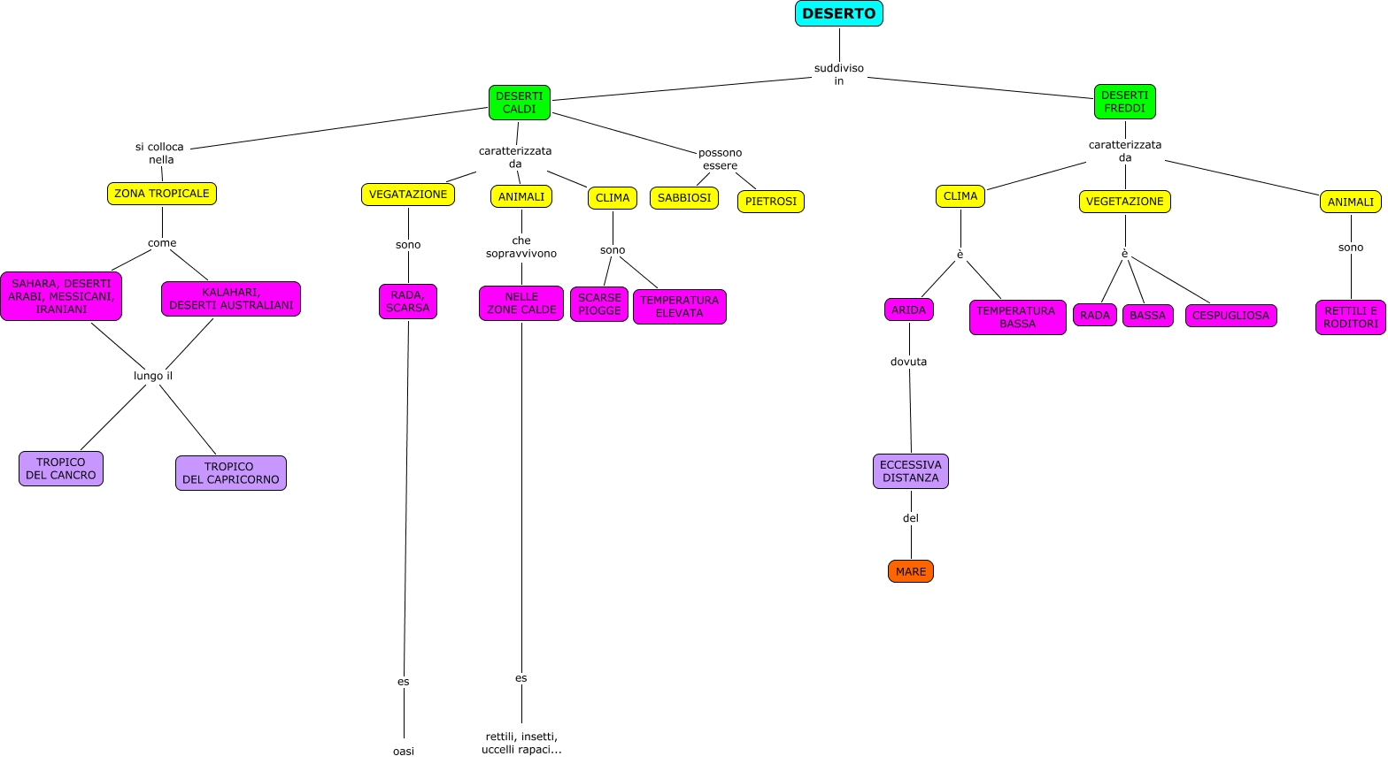
This Concept Map, created with IHMC CmapTools, has information related to: deserto mariam, DESERTI FREDDI caratterizzata da CLIMA, ZONA TROPICALE come KALAHARI, DESERTI AUSTRALIANI, CLIMA è ARIDA, CLIMA sono TEMPERATURA ELEVATA, ANIMALI che sopravvivono NELLE ZONE CALDE, ANIMALI sono RETTILI E RODITORI, SAHARA, DESERTI ARABI, MESSICANI, IRANIANI lungo il TROPICO DEL CANCRO, VEGATAZIONE sono RADA, SCARSA, SAHARA, DESERTI ARABI, MESSICANI, IRANIANI lungo il TROPICO DEL CAPRICORNO, VEGETAZIONE è RADA, CLIMA sono SCARSE PIOGGE, VEGETAZIONE è BASSA, DESERTI CALDI caratterizzata da CLIMA, DESERTI CALDI caratterizzata da VEGATAZIONE, DESERTI FREDDI caratterizzata da ANIMALI, DESERTI CALDI possono essere SABBIOSI, DESERTI CALDI si colloca nella ZONA TROPICALE, DESERTI CALDI possono essere PIETROSI, KALAHARI, DESERTI AUSTRALIANI lungo il TROPICO DEL CAPRICORNO, DESERTO suddiviso in DESERTI CALDI