WARNING:
JavaScript is turned OFF. None of the links on this concept map will
work until it is reactivated.
If you need help turning JavaScript On, click here.
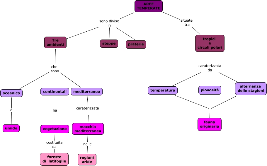
Questa Cmap, creata con IHMC CmapTools, contiene informazioni relative a: aree temperate, AREE TEMPERATE sono divise in steppe, tropici e circoli polari caraterizzata da piovosità, temperatura fauna originaria, temperatura caraterizzata da piovosità, piovosità fauna originaria, vegetazione costituita da foreste di latifoglie, alternanza delle stagioni caraterizzata da piovosità, AREE TEMPERATE situate tra tropici e circoli polari, AREE TEMPERATE sono divise in Tre ambienti, Tre ambienti che sono oceanico, Tre ambienti che sono mediterraneo, continentali ha vegetazione, mediterraneo caraterizzata macchia mediterranea, Tre ambienti che sono continentali, AREE TEMPERATE sono divise in praterie, oceanico è umido, alternanza delle stagioni fauna originaria, macchia mediterranea nelle regioni aride