WARNING:
JavaScript is turned OFF. None of the links on this concept map will
work until it is reactivated.
If you need help turning JavaScript On, click here.
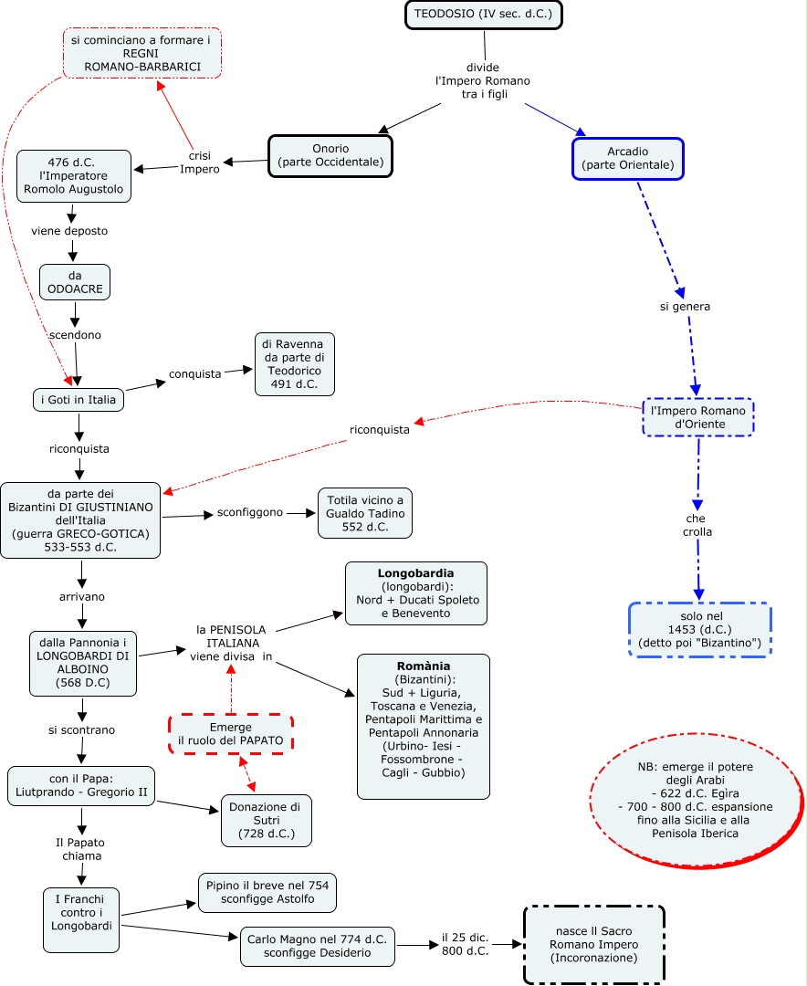
Questa Cmap, creata con IHMC CmapTools, contiene informazioni relative a: lezione ponte dall' Impero Romano ai Carolingi, TEODOSIO (IV sec. d.C.) divide l'Impero Romano tra i figli Arcadio (parte Orientale), 476 d.C. l'Imperatore Romolo Augustolo viene deposto da ODOACRE, l'Impero Romano d'Oriente riconquista da parte dei Bizantini DI GIUSTINIANO dell'Italia (guerra GRECO-GOTICA) 533-553 d.C., Emerge il ruolo del PAPATO la PENISOLA ITALIANA viene divisa in Longobardia (longobardi): Nord + Ducati Spoleto e Benevento, con il Papa: Liutprando - Gregorio II Il Papato chiama I Franchi contro i Longobardi, I Franchi contro i Longobardi Pipino il breve nel 754 sconfigge Astolfo, i Goti in Italia riconquista da parte dei Bizantini DI GIUSTINIANO dell'Italia (guerra GRECO-GOTICA) 533-553 d.C., dalla Pannonia i LONGOBARDI DI ALBOINO (568 D.C) si scontrano con il Papa: Liutprando - Gregorio II, da parte dei Bizantini DI GIUSTINIANO dell'Italia (guerra GRECO-GOTICA) 533-553 d.C. sconfiggono Totila vicino a Gualdo Tadino 552 d.C., Onorio (parte Occidentale) crisi Impero si cominciano a formare i REGNI ROMANO-BARBARICI, I Franchi contro i Longobardi Carlo Magno nel 774 d.C. sconfigge Desiderio, Arcadio (parte Orientale) si genera l'Impero Romano d'Oriente, Donazione di Sutri (728 d.C.) Emerge il ruolo del PAPATO, con il Papa: Liutprando - Gregorio II Donazione di Sutri (728 d.C.), da parte dei Bizantini DI GIUSTINIANO dell'Italia (guerra GRECO-GOTICA) 533-553 d.C. arrivano dalla Pannonia i LONGOBARDI DI ALBOINO (568 D.C), Onorio (parte Occidentale) crisi Impero 476 d.C. l'Imperatore Romolo Augustolo, da ODOACRE scendono i Goti in Italia, dalla Pannonia i LONGOBARDI DI ALBOINO (568 D.C) la PENISOLA ITALIANA viene divisa in Longobardia (longobardi): Nord + Ducati Spoleto e Benevento, TEODOSIO (IV sec. d.C.) divide l'Impero Romano tra i figli Onorio (parte Occidentale), si cominciano a formare i REGNI ROMANO-BARBARICI i Goti in Italia