WARNING:
JavaScript is turned OFF. None of the links on this concept map will
work until it is reactivated.
If you need help turning JavaScript On, click here.
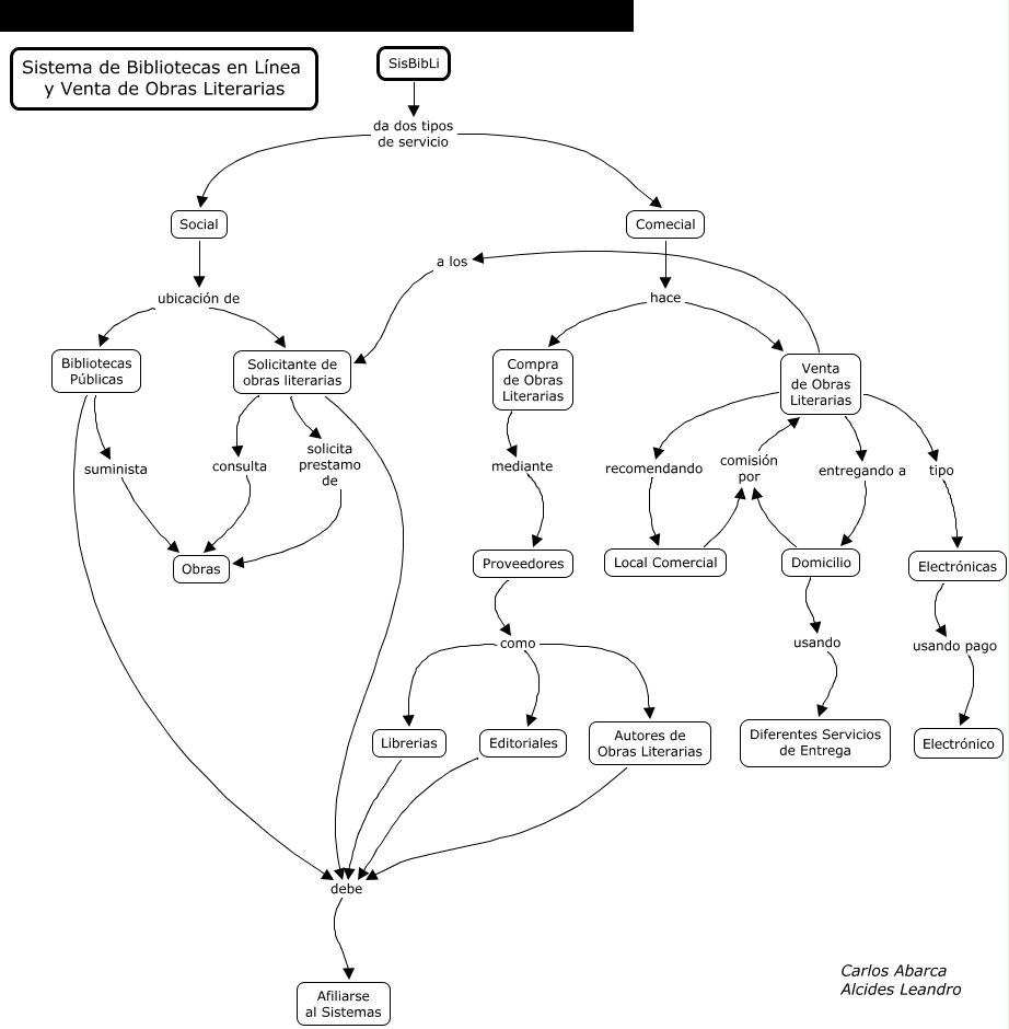
Este Cmap, tiene información relacionada con: SIBibliotecas, Solicitante de obras literarias solicita prestamo de Obras, Electrónicas usando pago Electrónico, Venta de Obras Literarias entregando a Domicilio, Domicilio comisión por Venta de Obras Literarias, Comecial hace Compra de Obras Literarias, Venta de Obras Literarias recomendando Local Comercial, SisBibLi da dos tipos de servicio Comecial, Solicitante de obras literarias consulta Obras, Bibliotecas Públicas debe Afiliarse al Sistemas, Compra de Obras Literarias mediante Proveedores, Solicitante de obras literarias debe Afiliarse al Sistemas, Editoriales debe Afiliarse al Sistemas, Proveedores como Autores de Obras Literarias, Proveedores como Editoriales, Librerias debe Afiliarse al Sistemas, SisBibLi da dos tipos de servicio Social, Venta de Obras Literarias tipo Electrónicas, Domicilio usando Diferentes Servicios de Entrega, Local Comercial comisión por Venta de Obras Literarias, Social ubicación de Bibliotecas Públicas