WARNING:
JavaScript is turned OFF. None of the links on this concept map will
work until it is reactivated.
If you need help turning JavaScript On, click here.
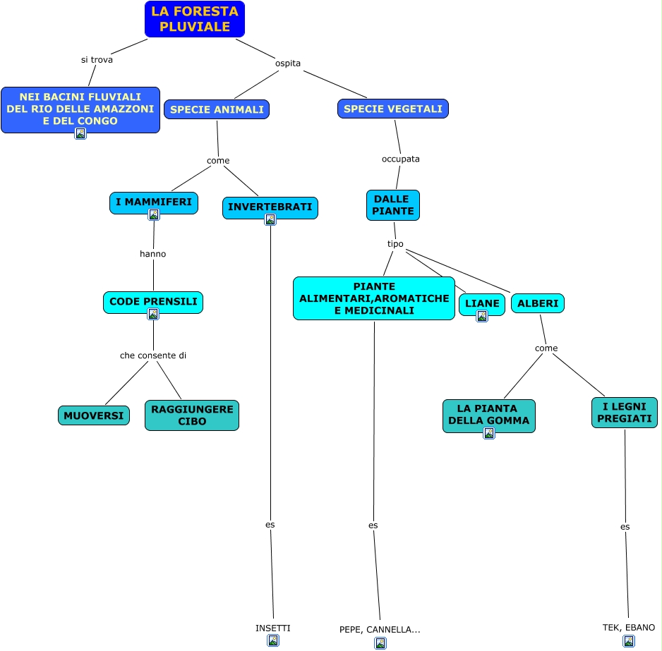
This Concept Map, created with IHMC CmapTools, has information related to: foresta pluviale, ALBERI come LA PIANTA DELLA GOMMA, CODE PRENSILI che consente di RAGGIUNGERE CIBO, I MAMMIFERI hanno CODE PRENSILI, LA FORESTA PLUVIALE si trova NEI BACINI FLUVIALI DEL RIO DELLE AMAZZONI E DEL CONGO, I LEGNI PREGIATI es TEK, EBANO, ALBERI come I LEGNI PREGIATI, DALLE PIANTE tipo ALBERI, DALLE PIANTE tipo LIANE, LA FORESTA PLUVIALE ospita SPECIE VEGETALI, INVERTEBRATI es INSETTI, CODE PRENSILI che consente di MUOVERSI, SPECIE VEGETALI occupata DALLE PIANTE, PIANTE ALIMENTARI,AROMATICHE E MEDICINALI es PEPE, CANNELLA..., DALLE PIANTE tipo PIANTE ALIMENTARI,AROMATICHE E MEDICINALI, SPECIE ANIMALI come INVERTEBRATI, SPECIE ANIMALI come I MAMMIFERI, LA FORESTA PLUVIALE ospita SPECIE ANIMALI