WARNING:
JavaScript is turned OFF. None of the links on this concept map will
work until it is reactivated.
If you need help turning JavaScript On, click here.
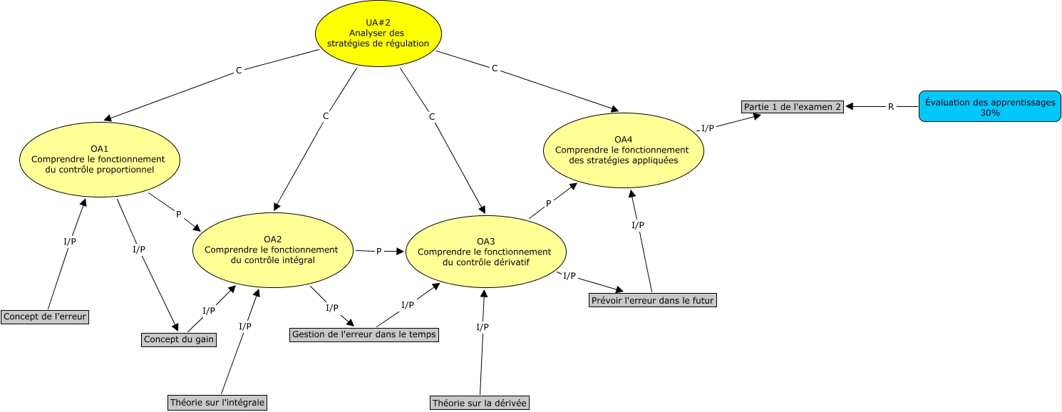
This Concept Map, created with IHMC CmapTools, has information related to: UA2, Concept du gain I/P OA2 Comprendre le fonctionnement du contrôle intégral, Gestion de l'erreur dans le temps I/P OA3 Comprendre le fonctionnement du contrôle dérivatif, UA#2 Analyser des stratégies de régulation C OA4 Comprendre le fonctionnement des stratégies appliquées, Théorie sur la dérivée I/P OA3 Comprendre le fonctionnement du contrôle dérivatif, OA3 Comprendre le fonctionnement du contrôle dérivatif P OA4 Comprendre le fonctionnement des stratégies appliquées, OA2 Comprendre le fonctionnement du contrôle intégral P OA3 Comprendre le fonctionnement du contrôle dérivatif, OA4 Comprendre le fonctionnement des stratégies appliquées I/P Partie 1 de l'examen 2, UA#2 Analyser des stratégies de régulation C OA2 Comprendre le fonctionnement du contrôle intégral, UA#2 Analyser des stratégies de régulation C OA1 Comprendre le fonctionnement du contrôle proportionnel, Prévoir l'erreur dans le futur I/P OA4 Comprendre le fonctionnement des stratégies appliquées, UA#2 Analyser des stratégies de régulation C OA3 Comprendre le fonctionnement du contrôle dérivatif, OA2 Comprendre le fonctionnement du contrôle intégral I/P Gestion de l'erreur dans le temps, OA3 Comprendre le fonctionnement du contrôle dérivatif I/P Prévoir l'erreur dans le futur, Évaluation des apprentissages 30% R Partie 1 de l'examen 2, OA1 Comprendre le fonctionnement du contrôle proportionnel I/P Concept du gain, OA1 Comprendre le fonctionnement du contrôle proportionnel P OA2 Comprendre le fonctionnement du contrôle intégral, Théorie sur l'intégrale I/P OA2 Comprendre le fonctionnement du contrôle intégral, Concept de l'erreur I/P OA1 Comprendre le fonctionnement du contrôle proportionnel