WARNING:
JavaScript is turned OFF. None of the links on this concept map will
work until it is reactivated.
If you need help turning JavaScript On, click here.
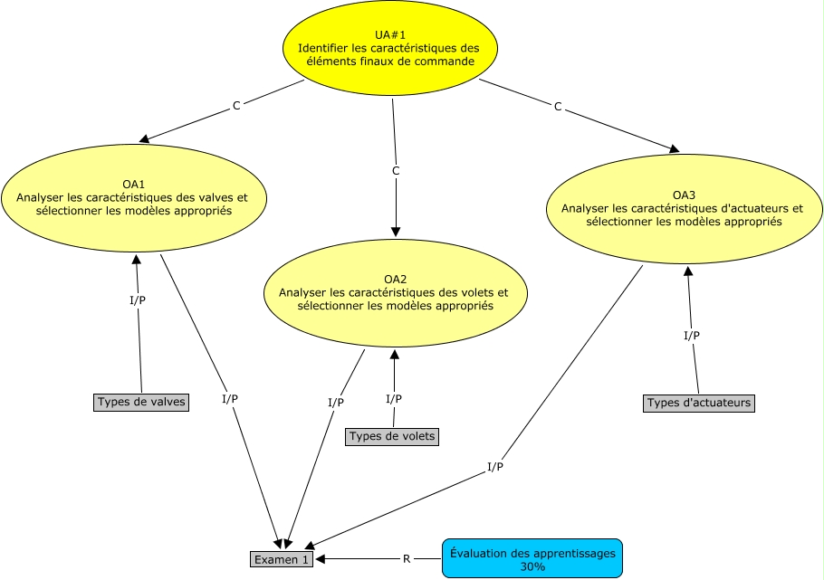
This Concept Map, created with IHMC CmapTools, has information related to: UA1, Évaluation des apprentissages 30% R Examen 1, UA#1 Identifier les caractéristiques des éléments finaux de commande C OA2 Analyser les caractéristiques des volets et sélectionner les modèles appropriés, OA3 Analyser les caractéristiques d'actuateurs et sélectionner les modèles appropriés I/P Examen 1, Types de valves I/P OA1 Analyser les caractéristiques des valves et sélectionner les modèles appropriés, Types d'actuateurs I/P OA3 Analyser les caractéristiques d'actuateurs et sélectionner les modèles appropriés, UA#1 Identifier les caractéristiques des éléments finaux de commande C OA3 Analyser les caractéristiques d'actuateurs et sélectionner les modèles appropriés, OA2 Analyser les caractéristiques des volets et sélectionner les modèles appropriés I/P Examen 1, Types de volets I/P OA2 Analyser les caractéristiques des volets et sélectionner les modèles appropriés, UA#1 Identifier les caractéristiques des éléments finaux de commande C OA1 Analyser les caractéristiques des valves et sélectionner les modèles appropriés, OA1 Analyser les caractéristiques des valves et sélectionner les modèles appropriés I/P Examen 1