WARNING:
JavaScript is turned OFF. None of the links on this concept map will
work until it is reactivated.
If you need help turning JavaScript On, click here.
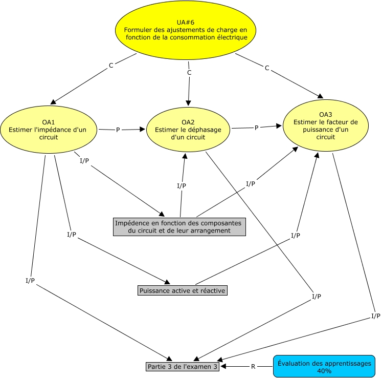
This Concept Map, created with IHMC CmapTools, has information related to: UA6, OA3 Estimer le facteur de puissance d'un circuit I/P Partie 3 de l'examen 3, Évaluation des apprentissages 40% R Partie 3 de l'examen 3, OA1 Estimer l'impédance d'un circuit P OA2 Estimer le déphasage d'un circuit, OA1 Estimer l'impédance d'un circuit I/P Partie 3 de l'examen 3, UA#6 Formuler des ajustements de charge en fonction de la consommation électrique C OA1 Estimer l'impédance d'un circuit, UA#6 Formuler des ajustements de charge en fonction de la consommation électrique C OA3 Estimer le facteur de puissance d'un circuit, OA2 Estimer le déphasage d'un circuit I/P Partie 3 de l'examen 3, Impédence en fonction des composantes du circuit et de leur arrangement I/P OA3 Estimer le facteur de puissance d'un circuit, OA1 Estimer l'impédance d'un circuit I/P Impédence en fonction des composantes du circuit et de leur arrangement, Puissance active et réactive I/P OA3 Estimer le facteur de puissance d'un circuit, OA1 Estimer l'impédance d'un circuit I/P Puissance active et réactive, Impédence en fonction des composantes du circuit et de leur arrangement I/P OA2 Estimer le déphasage d'un circuit, UA#6 Formuler des ajustements de charge en fonction de la consommation électrique C OA2 Estimer le déphasage d'un circuit, OA2 Estimer le déphasage d'un circuit P OA3 Estimer le facteur de puissance d'un circuit