WARNING:
JavaScript is turned OFF. None of the links on this concept map will
work until it is reactivated.
If you need help turning JavaScript On, click here.
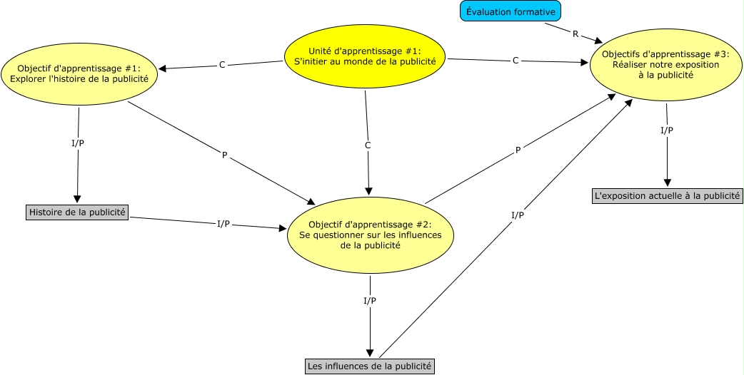
Cette carte de concepts créée avec IHMC CmapTools traite de: UA1, Objectifs d'apprentissage #3: Réaliser notre exposition à la publicité I/P L'exposition actuelle à la publicité, Objectif d'apprentissage #2: Se questionner sur les influences de la publicité P Objectifs d'apprentissage #3: Réaliser notre exposition à la publicité, Objectif d'apprentissage #1: Explorer l'histoire de la publicité P Objectif d'apprentissage #2: Se questionner sur les influences de la publicité, Les influences de la publicité I/P Objectifs d'apprentissage #3: Réaliser notre exposition à la publicité, Objectif d'apprentissage #1: Explorer l'histoire de la publicité I/P Histoire de la publicité, Unité d'apprentissage #1: S'initier au monde de la publicité C Objectif d'apprentissage #1: Explorer l'histoire de la publicité, Unité d'apprentissage #1: S'initier au monde de la publicité C Objectifs d'apprentissage #3: Réaliser notre exposition à la publicité, Évaluation formative R Objectifs d'apprentissage #3: Réaliser notre exposition à la publicité, Histoire de la publicité I/P Objectif d'apprentissage #2: Se questionner sur les influences de la publicité, Objectif d'apprentissage #2: Se questionner sur les influences de la publicité I/P Les influences de la publicité, Unité d'apprentissage #1: S'initier au monde de la publicité C Objectif d'apprentissage #2: Se questionner sur les influences de la publicité