WARNING:
JavaScript is turned OFF. None of the links on this concept map will
work until it is reactivated.
If you need help turning JavaScript On, click here.
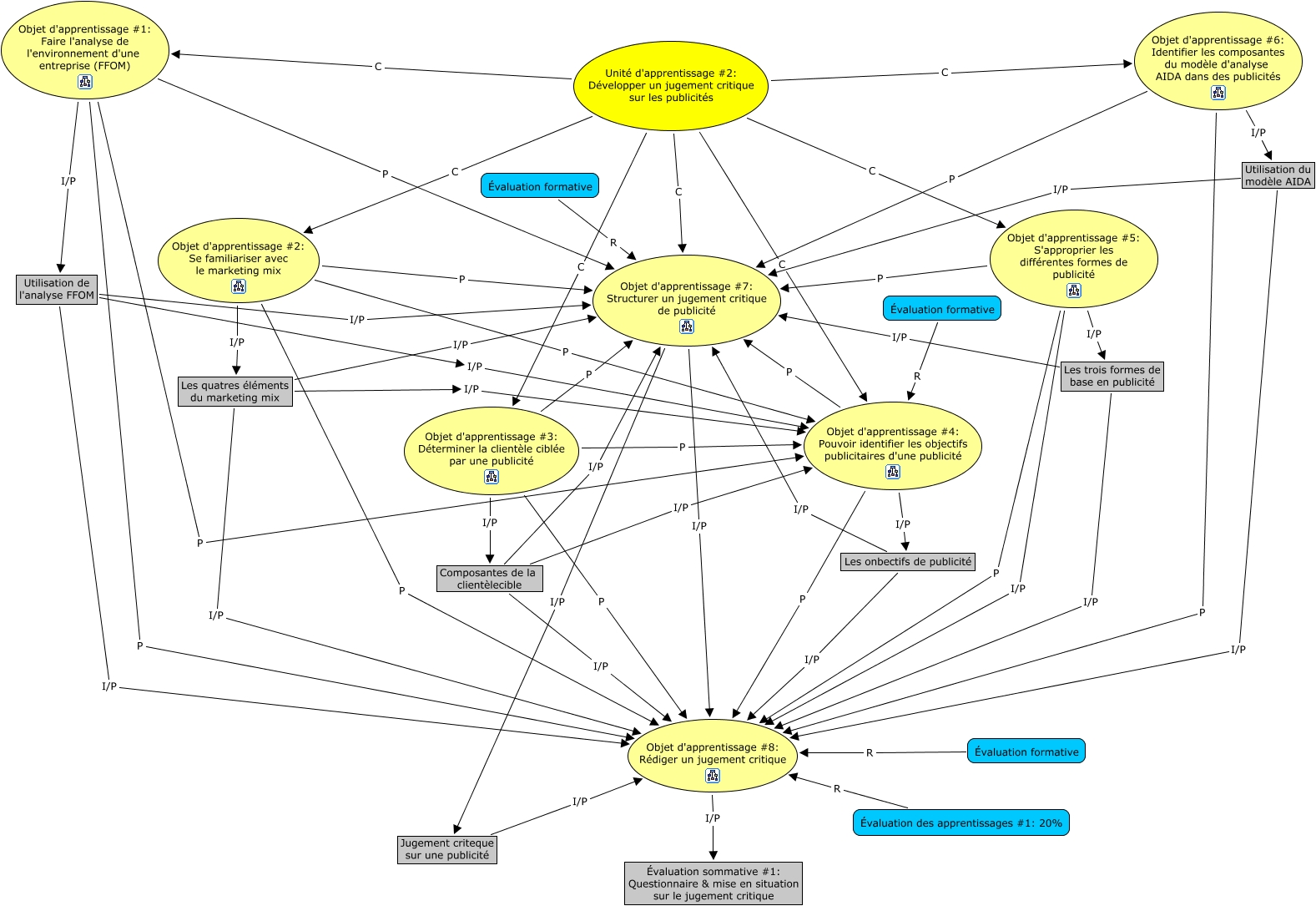
Cette carte de concepts créée avec IHMC CmapTools traite de: UA2, Objet d'apprentissage #5: S'approprier les différentes formes de publicité I/P Les trois formes de base en publicité, Objet d'apprentissage #2: Se familiariser avec le marketing mix P Objet d'apprentissage #4: Pouvoir identifier les objectifs publicitaires d'une publicité, Composantes de la clientèlecible I/P Objet d'apprentissage #8: Rédiger un jugement critique, Unité d'apprentissage #2: Développer un jugement critique sur les publicités C Objet d'apprentissage #5: S'approprier les différentes formes de publicité, Utilisation de l'analyse FFOM I/P Objet d'apprentissage #8: Rédiger un jugement critique, Unité d'apprentissage #2: Développer un jugement critique sur les publicités C Objet d'apprentissage #2: Se familiariser avec le marketing mix, Composantes de la clientèlecible I/P Objet d'apprentissage #7: Structurer un jugement critique de publicité, Objet d'apprentissage #3: Déterminer la clientèle ciblée par une publicité P Objet d'apprentissage #4: Pouvoir identifier les objectifs publicitaires d'une publicité, Jugement criteque sur une publicité I/P Objet d'apprentissage #8: Rédiger un jugement critique, Les trois formes de base en publicité I/P Objet d'apprentissage #7: Structurer un jugement critique de publicité, Objet d'apprentissage #5: S'approprier les différentes formes de publicité P Objet d'apprentissage #8: Rédiger un jugement critique, Objet d'apprentissage #2: Se familiariser avec le marketing mix P Objet d'apprentissage #7: Structurer un jugement critique de publicité, Unité d'apprentissage #2: Développer un jugement critique sur les publicités C Objet d'apprentissage #1: Faire l'analyse de l'environnement d'une entreprise (FFOM), Utilisation de l'analyse FFOM I/P Objet d'apprentissage #4: Pouvoir identifier les objectifs publicitaires d'une publicité, Objet d'apprentissage #8: Rédiger un jugement critique I/P Évaluation sommative #1: Questionnaire & mise en situation sur le jugement critique, Unité d'apprentissage #2: Développer un jugement critique sur les publicités C Objet d'apprentissage #7: Structurer un jugement critique de publicité, Objet d'apprentissage #6: Identifier les composantes du modèle d'analyse AIDA dans des publicités P Objet d'apprentissage #8: Rédiger un jugement critique, Évaluation formative R Objet d'apprentissage #4: Pouvoir identifier les objectifs publicitaires d'une publicité, Objet d'apprentissage #5: S'approprier les différentes formes de publicité I/P Objet d'apprentissage #8: Rédiger un jugement critique, Évaluation formative R Objet d'apprentissage #8: Rédiger un jugement critique