WARNING:
JavaScript is turned OFF. None of the links on this concept map will
work until it is reactivated.
If you need help turning JavaScript On, click here.
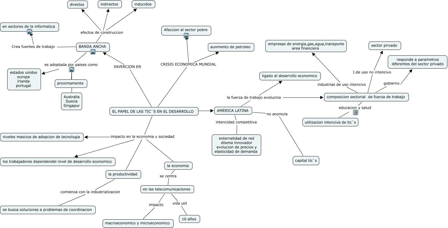
Este Cmap, tiene información relacionada con: RUTH CALDERON HEREDIA 1103, EL PAPEL DE LAS TIC`S EN EL DESARROLLO CRISIS ECONOMICA MUNDIAL Afeccion al sector pobre, EL PAPEL DE LAS TIC`S EN EL DESARROLLO ???? AMERICA LATINA, BANDA ANCHA es adoptada por paises como proximamente, BANDA ANCHA Crea fuentes de trabajo en sectores de la informatica, composicion sectorial de fuerza de trabajo I.de uso no intencivo sector privado, composicion sectorial de fuerza de trabajo educacion y salud utilizacion intenciva de tic`s, EL PAPEL DE LAS TIC`S EN EL DESARROLLO CRISIS ECONOMICA MUNDIAL aunmento de petroleo, AMERICA LATINA intencidad competitiva externalidad de red dilema innovador evolucion de precios y elasticidad de demanda, BANDA ANCHA es adoptada por paises como estados unidos europa irlanda portugal, EL PAPEL DE LAS TIC`S EN EL DESARROLLO impacto en la economia y sociedad niveles masivos de adopcion de tecnologia, la productividad comienza con la industrializacion se busca soluciones a problemas de coordinacion, en las telecomunicaciones vida util 10 años, AMERICA LATINA no acomula capital tic`s, la economia se centra en las telecomunicaciones, EL PAPEL DE LAS TIC`S EN EL DESARROLLO INVERCION EN BANDA ANCHA, composicion sectorial de fuerza de trabajo industrias de uso intencivo empresas de energia,gas,agua,transporte area financiera, BANDA ANCHA efectos de construccion directos, BANDA ANCHA es adoptada por paises como Australia Suecia Singapur, composicion sectorial de fuerza de trabajo gobierno responde a parametros diferentes del sector privado, BANDA ANCHA efectos de construccion indirectos