WARNING:
JavaScript is turned OFF. None of the links on this concept map will
work until it is reactivated.
If you need help turning JavaScript On, click here.
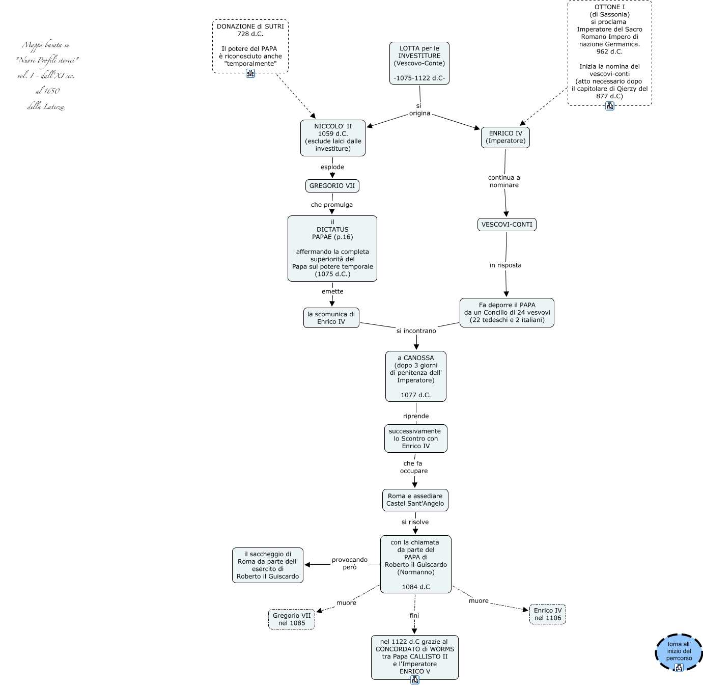
Questa Cmap, creata con IHMC CmapTools, contiene informazioni relative a: lotta per le investiture, Roma e assediare Castel Sant'Angelo si risolve con la chiamata da parte del PAPA di Roberto il Guiscardo (Normanno) 1084 d.C, la scomunica di Enrico IV si incontrano a CANOSSA (dopo 3 giorni di penitenza dell' Imperatore) 1077 d.C., il DICTATUS PAPAE (p.16) affermando la completa superiorità del Papa sul potere temporale (1075 d.C.) emette la scomunica di Enrico IV, con la chiamata da parte del PAPA di Roberto il Guiscardo (Normanno) 1084 d.C muore Enrico IV nel 1106, a CANOSSA (dopo 3 giorni di penitenza dell' Imperatore) 1077 d.C. riprende successivamente lo Scontro con Enrico IV, VESCOVI-CONTI in risposta Fa deporre il PAPA da un Concilio di 24 vesvovi (22 tedeschi e 2 italiani), GREGORIO VII che promulga il DICTATUS PAPAE (p.16) affermando la completa superiorità del Papa sul potere temporale (1075 d.C.), con la chiamata da parte del PAPA di Roberto il Guiscardo (Normanno) 1084 d.C provocando però il saccheggio di Roma da parte dell' esercito di Roberto il Guiscardo, OTTONE I (di Sassonia) si proclama Imperatore del Sacro Romano Impero di nazione Germanica. 962 d.C. Inizia la nomina dei vescovi-conti (atto necessario dopo il capitolare di Qierzy del 877 d.C) ENRICO IV (Imperatore), LOTTA per le INVESTITURE (Vescovo-Conte) -1075-1122 d.C- si origina NICCOLO' II 1059 d.C. (esclude laici dalle investiture), NICCOLO' II 1059 d.C. (esclude laici dalle investiture) esplode GREGORIO VII, LOTTA per le INVESTITURE (Vescovo-Conte) -1075-1122 d.C- si origina ENRICO IV (Imperatore), successivamente lo Scontro con Enrico IV che fa occupare Roma e assediare Castel Sant'Angelo, DONAZIONE di SUTRI 728 d.C. Il potere del PAPA è riconosciuto anche "temporalmente" NICCOLO' II 1059 d.C. (esclude laici dalle investiture), ENRICO IV (Imperatore) continua a nominare VESCOVI-CONTI, con la chiamata da parte del PAPA di Roberto il Guiscardo (Normanno) 1084 d.C finì nel 1122 d.C grazie al CONCORDATO di WORMS tra Papa CALLISTO II e l'Imperatore ENRICO V, con la chiamata da parte del PAPA di Roberto il Guiscardo (Normanno) 1084 d.C muore Gregorio VII nel 1085, Fa deporre il PAPA da un Concilio di 24 vesvovi (22 tedeschi e 2 italiani) si incontrano a CANOSSA (dopo 3 giorni di penitenza dell' Imperatore) 1077 d.C.