WARNING:
JavaScript is turned OFF. None of the links on this concept map will
work until it is reactivated.
If you need help turning JavaScript On, click here.
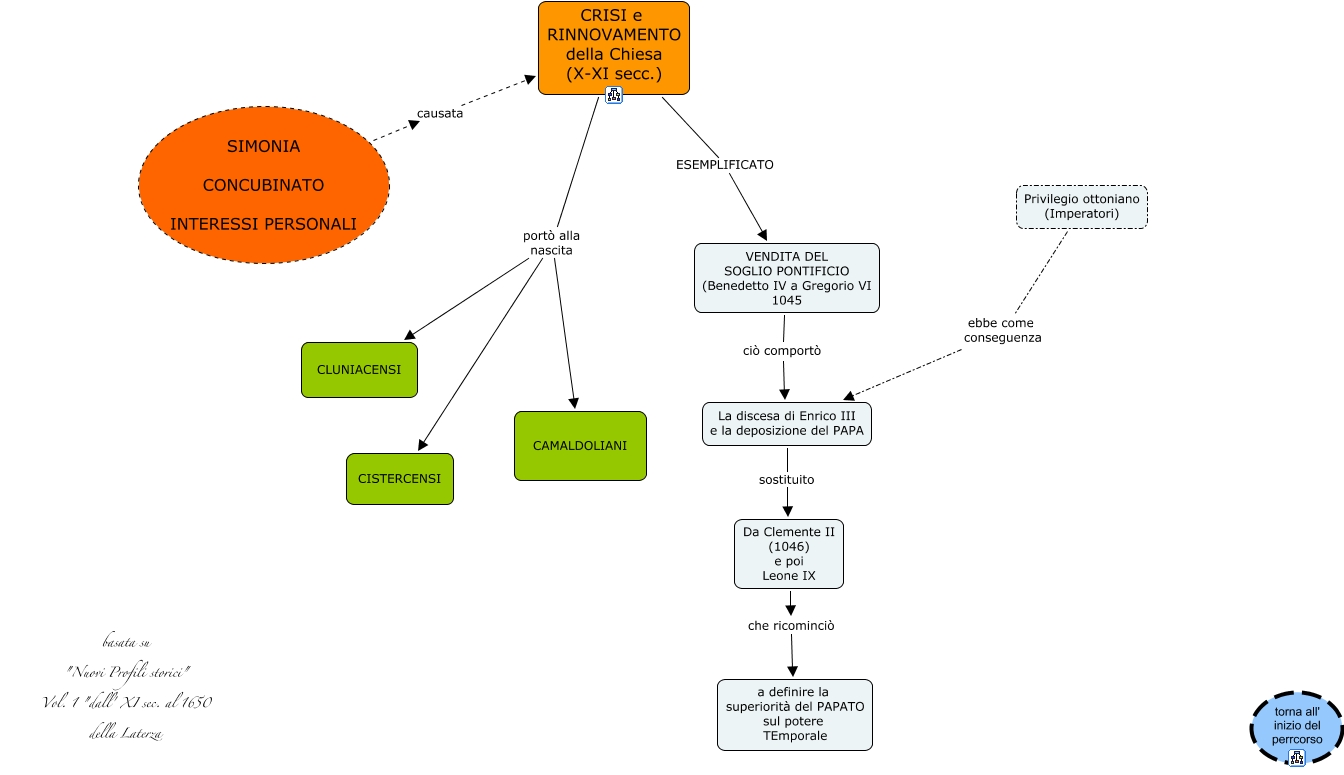
Questa Cmap, creata con IHMC CmapTools, contiene informazioni relative a: crisi e rinnovamento della chiesa X-XI sec, La discesa di Enrico III e la deposizione del PAPA sostituito Da Clemente II (1046) e poi Leone IX, CRISI e RINNOVAMENTO della Chiesa (X-XI secc.) portò alla nascita CLUNIACENSI, Da Clemente II (1046) e poi Leone IX che ricominciò a definire la superiorità del PAPATO sul potere TEmporale, CRISI e RINNOVAMENTO della Chiesa (X-XI secc.) portò alla nascita CISTERCENSI, VENDITA DEL SOGLIO PONTIFICIO (Benedetto IV a Gregorio VI 1045 ciò comportò La discesa di Enrico III e la deposizione del PAPA, Privilegio ottoniano (Imperatori) ebbe come conseguenza La discesa di Enrico III e la deposizione del PAPA, CRISI e RINNOVAMENTO della Chiesa (X-XI secc.) portò alla nascita CAMALDOLIANI, SIMONIA CONCUBINATO INTERESSI PERSONALI causata CRISI e RINNOVAMENTO della Chiesa (X-XI secc.), CRISI e RINNOVAMENTO della Chiesa (X-XI secc.) ESEMPLIFICATO VENDITA DEL SOGLIO PONTIFICIO (Benedetto IV a Gregorio VI 1045