WARNING:
JavaScript is turned OFF. None of the links on this concept map will
work until it is reactivated.
If you need help turning JavaScript On, click here.
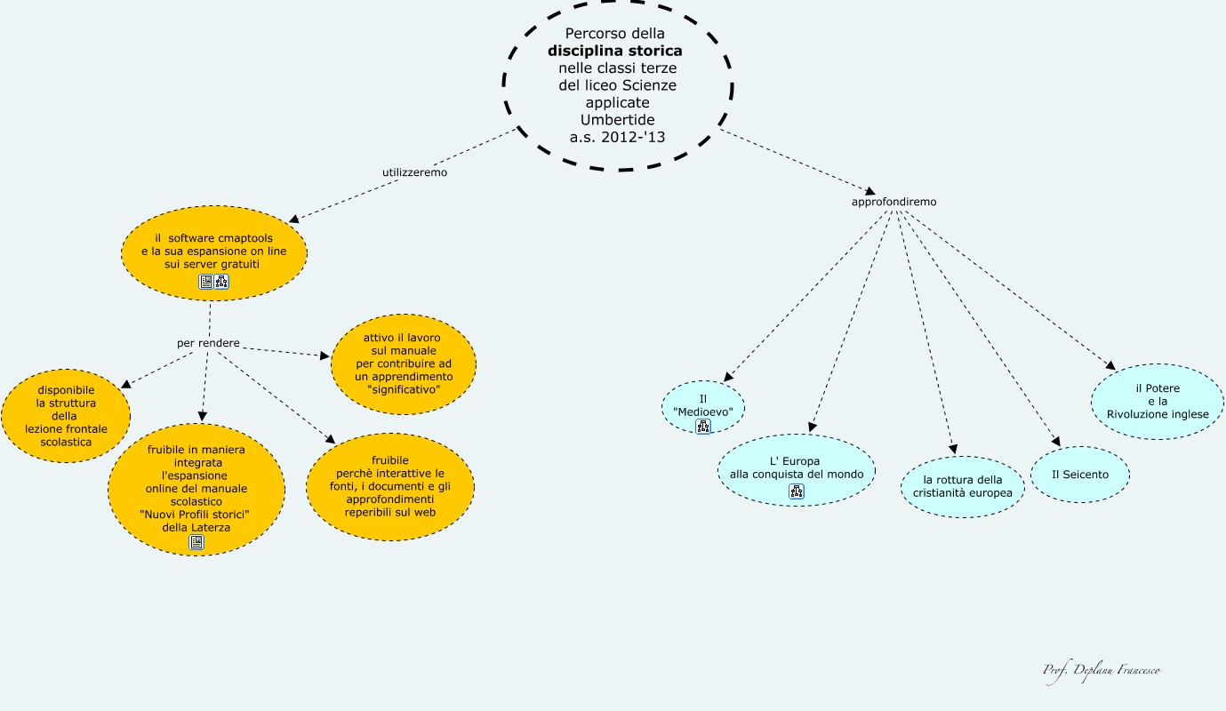
Questa Cmap, creata con IHMC CmapTools, contiene informazioni relative a: Percorso storico classe terza Liceo Umbertide, il software cmaptools e la sua espansione on line sui server gratuiti per rendere disponibile la struttura della lezione frontale scolastica, Percorso della disciplina storica nelle classi terze del liceo Scienze applicate Umbertide a.s. 2012-'13 approfondiremo Il "Medioevo", Percorso della disciplina storica nelle classi terze del liceo Scienze applicate Umbertide a.s. 2012-'13 approfondiremo L' Europa alla conquista del mondo, il software cmaptools e la sua espansione on line sui server gratuiti per rendere attivo il lavoro sul manuale per contribuire ad un apprendimento "significativo", Percorso della disciplina storica nelle classi terze del liceo Scienze applicate Umbertide a.s. 2012-'13 approfondiremo il Potere e la Rivoluzione inglese, Percorso della disciplina storica nelle classi terze del liceo Scienze applicate Umbertide a.s. 2012-'13 approfondiremo la rottura della cristianità europea, Percorso della disciplina storica nelle classi terze del liceo Scienze applicate Umbertide a.s. 2012-'13 utilizzeremo il software cmaptools e la sua espansione on line sui server gratuiti, il software cmaptools e la sua espansione on line sui server gratuiti per rendere fruibile perchè interattive le fonti, i documenti e gli approfondimenti reperibili sul web, il software cmaptools e la sua espansione on line sui server gratuiti per rendere fruibile in maniera integrata l'espansione online del manuale scolastico "Nuovi Profili storici" della Laterza, Percorso della disciplina storica nelle classi terze del liceo Scienze applicate Umbertide a.s. 2012-'13 approfondiremo Il Seicento