WARNING:
JavaScript is turned OFF. None of the links on this concept map will
work until it is reactivated.
If you need help turning JavaScript On, click here.
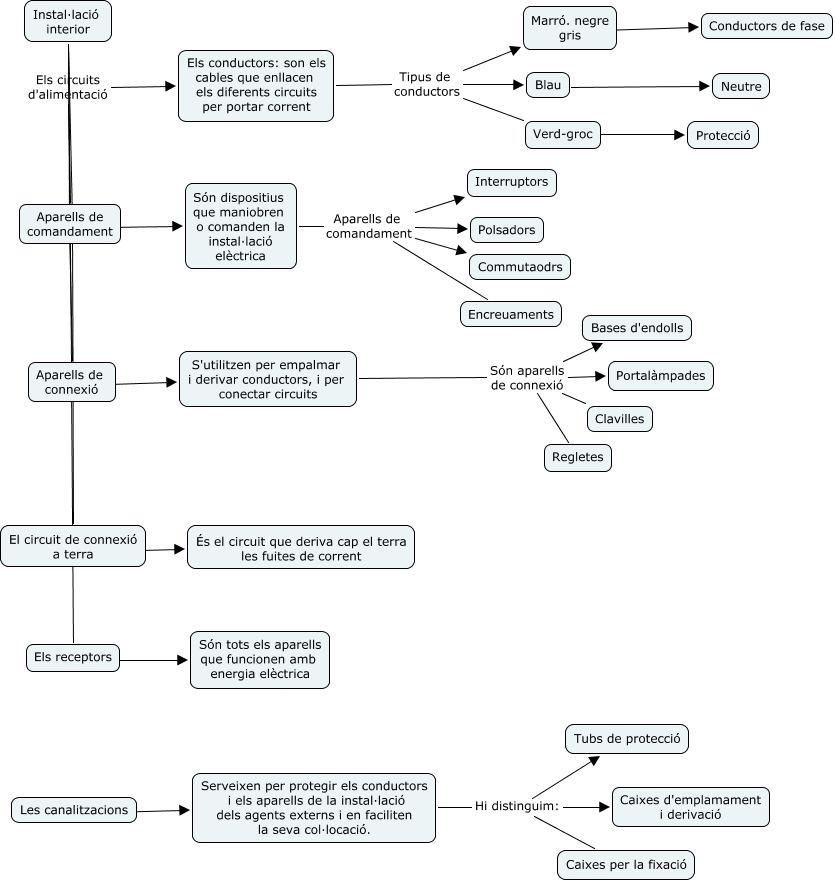
Aquest mapa conceptual conté informació relacionada amb: Tecnologia electricitat 2, S'utilitzen per empalmar i derivar conductors, i per conectar circuits Són aparells de connexió Bases d'endolls, Instal·lació interior ???? Els receptors, Són dispositius que maniobren o comanden la instal·lació elèctrica Aparells de comandament Interruptors, S'utilitzen per empalmar i derivar conductors, i per conectar circuits Són aparells de connexió Regletes, Serveixen per protegir els conductors i els aparells de la instal·lació dels agents externs i en faciliten la seva col·locació. Hi distinguim: Caixes d'emplamament i derivació, Serveixen per protegir els conductors i els aparells de la instal·lació dels agents externs i en faciliten la seva col·locació. Hi distinguim: Tubs de protecció, Aparells de comandament ???? Són dispositius que maniobren o comanden la instal·lació elèctrica, Verd-groc ???? Protecció, Són dispositius que maniobren o comanden la instal·lació elèctrica Aparells de comandament Commutaodrs, Són dispositius que maniobren o comanden la instal·lació elèctrica Aparells de comandament Polsadors, Aparells de connexió ???? S'utilitzen per empalmar i derivar conductors, i per conectar circuits, Instal·lació interior ???? El circuit de connexió a terra, Serveixen per protegir els conductors i els aparells de la instal·lació dels agents externs i en faciliten la seva col·locació. Hi distinguim: Caixes per la fixació, S'utilitzen per empalmar i derivar conductors, i per conectar circuits Són aparells de connexió Clavilles, Instal·lació interior Aparells de comandament, Blau ???? Neutre, Els conductors: son els cables que enllacen els diferents circuits per portar corrent Tipus de conductors Verd-groc, S'utilitzen per empalmar i derivar conductors, i per conectar circuits Són aparells de connexió Portalàmpades, El circuit de connexió a terra ???? És el circuit que deriva cap el terra les fuites de corrent, Instal·lació interior ???? Aparells de connexió