WARNING:
JavaScript is turned OFF. None of the links on this concept map will
work until it is reactivated.
If you need help turning JavaScript On, click here.
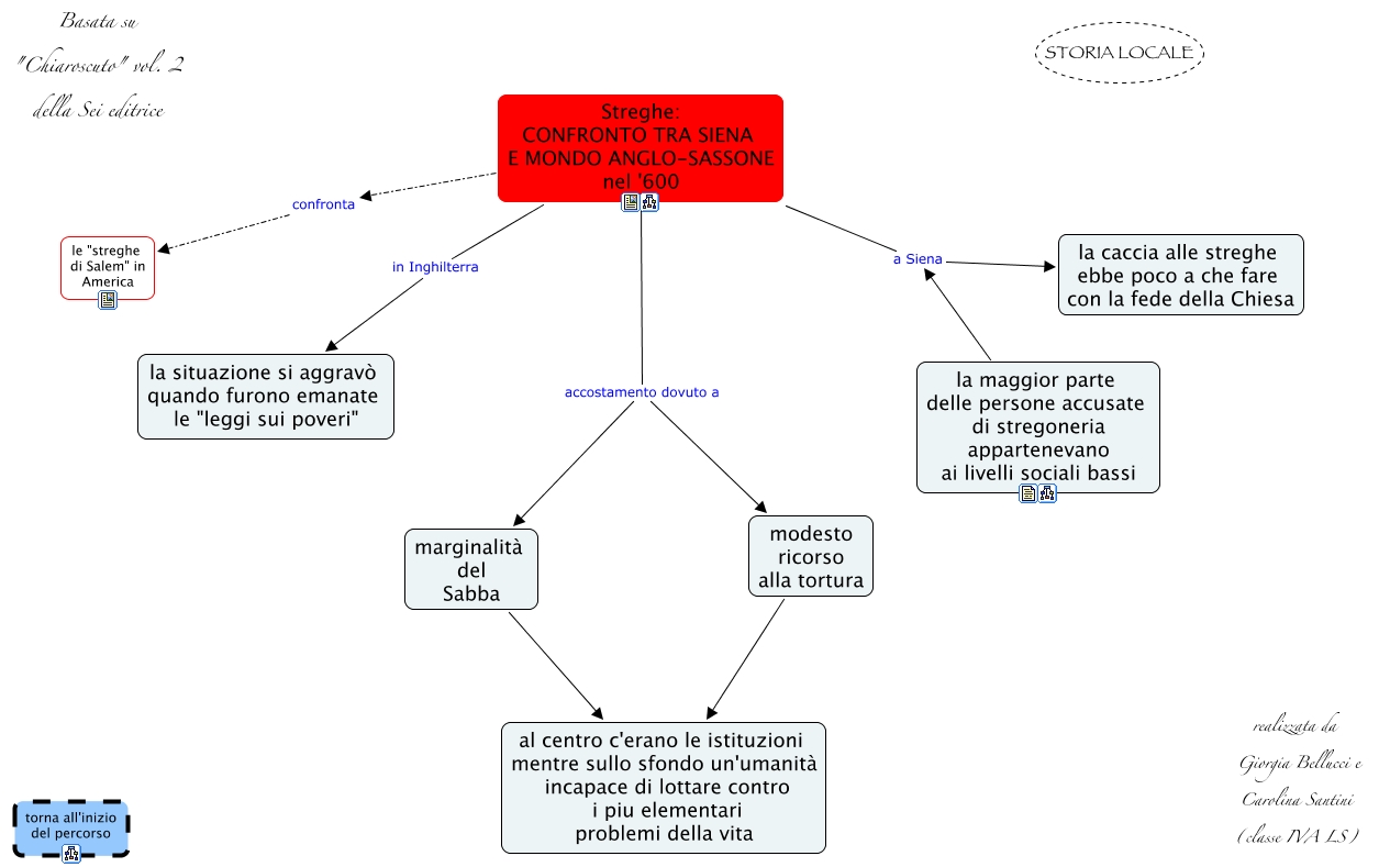
Questa Cmap, creata con IHMC CmapTools, contiene informazioni relative a: confronto tra siena e il mondo anglo-sassone (streghe) 4ALS, Streghe: CONFRONTO TRA SIENA E MONDO ANGLO-SASSONE nel '600 confronta le "streghe di Salem" in America, Streghe: CONFRONTO TRA SIENA E MONDO ANGLO-SASSONE nel '600 accostamento dovuto a modesto ricorso alla tortura, la maggior parte delle persone accusate di stregoneria appartenevano ai livelli sociali bassi a Siena la caccia alle streghe ebbe poco a che fare con la fede della Chiesa, marginalità del Sabba al centro c'erano le istituzioni mentre sullo sfondo un'umanità incapace di lottare contro i piu elementari problemi della vita, Streghe: CONFRONTO TRA SIENA E MONDO ANGLO-SASSONE nel '600 in Inghilterra la situazione si aggravò quando furono emanate le "leggi sui poveri", modesto ricorso alla tortura al centro c'erano le istituzioni mentre sullo sfondo un'umanità incapace di lottare contro i piu elementari problemi della vita, Streghe: CONFRONTO TRA SIENA E MONDO ANGLO-SASSONE nel '600 a Siena la caccia alle streghe ebbe poco a che fare con la fede della Chiesa, Streghe: CONFRONTO TRA SIENA E MONDO ANGLO-SASSONE nel '600 accostamento dovuto a marginalità del Sabba