WARNING:
JavaScript is turned OFF. None of the links on this concept map will
work until it is reactivated.
If you need help turning JavaScript On, click here.
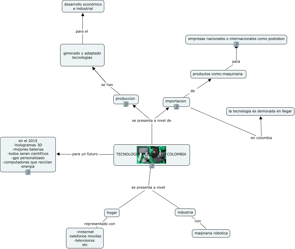
Este Cmap, tiene información relacionada con: tecnologia, TECNOLOGIA Y CIENCIA EN COLOMBIA se presenta a nivel industria, productos como:maquinaria para empresas nacionales o internacionales como postobon, TECNOLOGIA Y CIENCIA EN COLOMBIA se presenta a nivel de importacion, importacion de productos como:maquinaria, produccion se han generado y adaptado tecnologias, produccion se han generado y adaptado tecnologias, TECNOLOGIA Y CIENCIA EN COLOMBIA se presenta a nivel hogar, TECNOLOGIA Y CIENCIA EN COLOMBIA se presenta a nivel de produccion, TECNOLOGIA Y CIENCIA EN COLOMBIA para un futuro en el 2015 -hologramas 3D -mejores baterias -todos seran cientificos -gps personalizado -computadoras que reciclan energia, importacion en colombia la tecnologia es demorada en llegar, industria con maqinaria robotica, hogar representado con -innternet -telefonos moviles -televisores etc, generado y adaptado tecnologias para el desarrollo económico e industrial