WARNING:
JavaScript is turned OFF. None of the links on this concept map will
work until it is reactivated.
If you need help turning JavaScript On, click here.
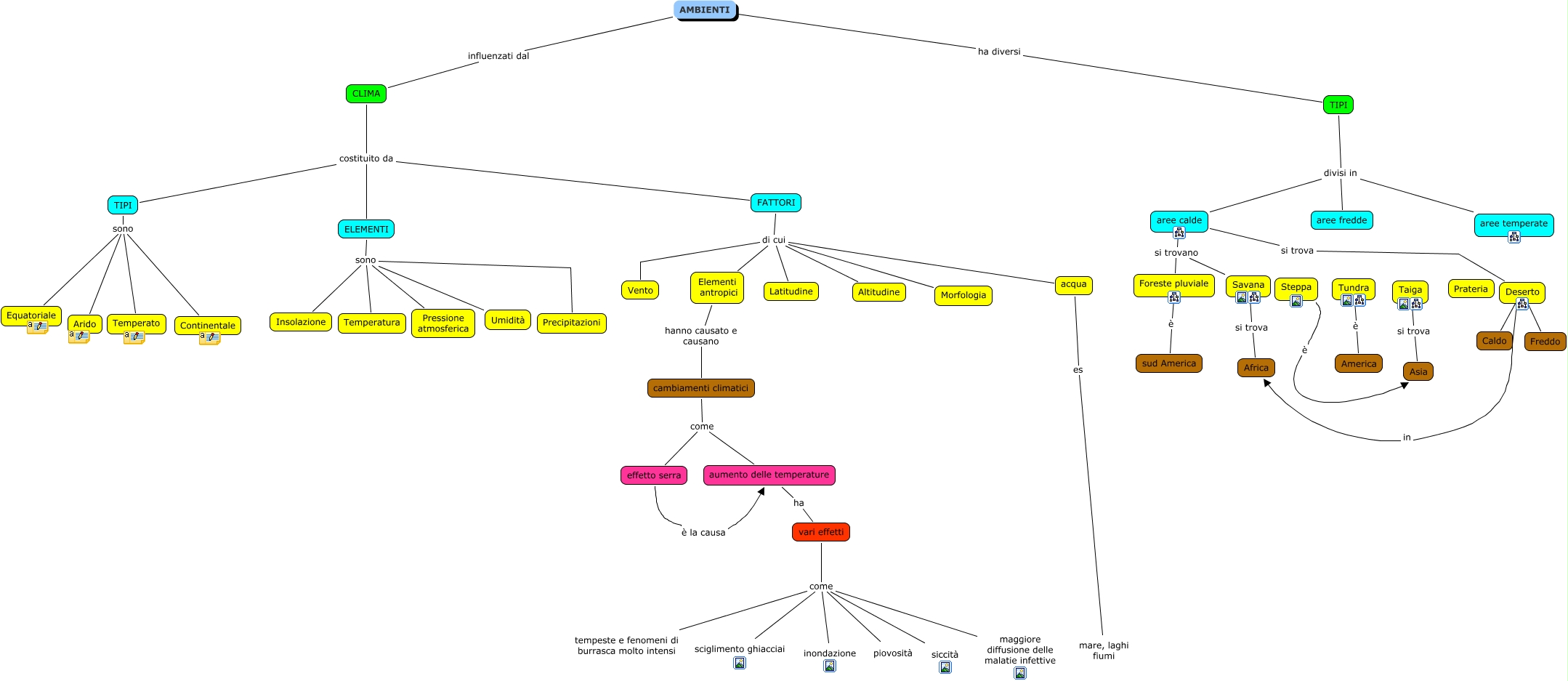
Questa Cmap, creata con IHMC CmapTools, contiene informazioni relative a: Ambienti, Foreste pluviale è sud America, CLIMA costituito da FATTORI, Deserto ???? Freddo, Deserto in Africa, Steppa è Asia, cambiamenti climatici come effetto serra, FATTORI di cui Elementi antropici, AMBIENTI influenzati dal CLIMA, TIPI sono Arido, aree calde si trovano Savana, vari effetti come siccità, FATTORI di cui acqua, TIPI sono Equatoriale, ELEMENTI sono Precipitazioni, acqua es mare, laghi fiumi, FATTORI di cui Vento, CLIMA costituito da ELEMENTI, FATTORI di cui Altitudine, TIPI sono Temperato, FATTORI di cui Latitudine