WARNING:
JavaScript is turned OFF. None of the links on this concept map will
work until it is reactivated.
If you need help turning JavaScript On, click here.
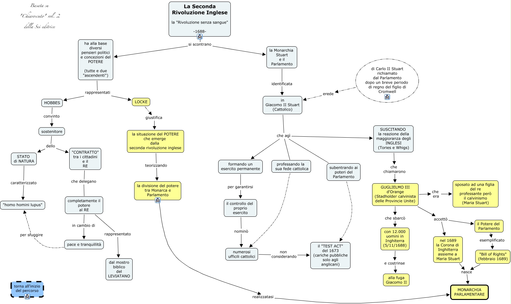
Questa Cmap, creata con IHMC CmapTools, contiene informazioni relative a: seconda rivoluzione inglese, professando la sua fede cattolica numerosi ufficili cattolici, il Potere del Parlamento esemplificato "Bill of Rights" (febbraio 1689), STATO di NATURA caratterizzato "homo homini lupus", LOCKE giustifica la situazione del POTERE che emerge dalla seconda rivoluzione inglese, ha alla base diversi pensieri politici e concezioni del POTERE (tutte e due "ascendenti") rappresentati LOCKE, con 12.000 uomini in Inghiterra (5/11/1688) e costrinse alla fuga Giacomo II, la divisione del potere tra Monarca e Parlamento realizzatasi MONARCHIA PARLAMENTARE, completamente il potere al RE in cambio di pace e tranquillità, formando un esercito permanente per garantirsi il controllo del proprio esercito, il controllo del proprio esercito nominò numerosi ufficili cattolici, in Giacomo II Stuart (Cattolico) che agì formando un esercito permanente, "CONTRATTO" tra i cittadini e il RE che delegano completamente il potere al RE, di Carlo II Stuart richiamato dal Parlamento dopo un breve periodo di regno del figlio di Cromwell erede in Giacomo II Stuart (Cattolico), ha alla base diversi pensieri politici e concezioni del POTERE (tutte e due "ascendenti") rappresentati HOBBES, nel 1689 la Corona di Inghilterra assieme a Maria Stuart nasce MONARCHIA PARLAMENTARE, in Giacomo II Stuart (Cattolico) che agì SUSCITANDO la reazione della maggioranza degli INGLESI (Tories e Whigs), GUGLIELMO III d'Orange (Stadholder calvinista delle Provincie Unite) accettò nel 1689 la Corona di Inghilterra assieme a Maria Stuart, la Monarchia Stuart e il Parlamento identificata in Giacomo II Stuart (Cattolico), "Bill of Rights" (febbraio 1689) nasce MONARCHIA PARLAMENTARE, numerosi ufficili cattolici non considerando il "TEST ACT" del 1673 (cariche pubbliche solo agli anglicani)