WARNING:
JavaScript is turned OFF. None of the links on this concept map will
work until it is reactivated.
If you need help turning JavaScript On, click here.
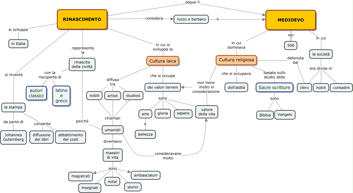
Questa Cmap, creata con IHMC CmapTools, contiene informazioni relative a: Rinascimento, umanisti consideravano molto valore della vita, maestri di vita sono ambasciatori, artisti chiamati umanisti, maestri di vita sono magistrati, nobili chiamati umanisti, Cultura laica diffusa tra studiosi, dei valori terreni sono gloria, Cultura laica diffusa tra nobili, Sacre scritture sono Bibbia, MEDIOEVO nel 500, rozzo e barbaro il MEDIOEVO, umanisti diventano maestri di vita, dei valori terreni sono sapere, MEDIOEVO in cui la società, Cultura religiosa non tiene molto in considerazione valore della vita, MEDIOEVO in cui dominava Cultura religiosa, la stampa consente diffusione dei libri, dei valori terreni sono arte, rinascita della civiltà con la riscoperta di latino e greco, rinascita della civiltà con la riscoperta di autori classici