WARNING:
JavaScript is turned OFF. None of the links on this concept map will
work until it is reactivated.
If you need help turning JavaScript On, click here.
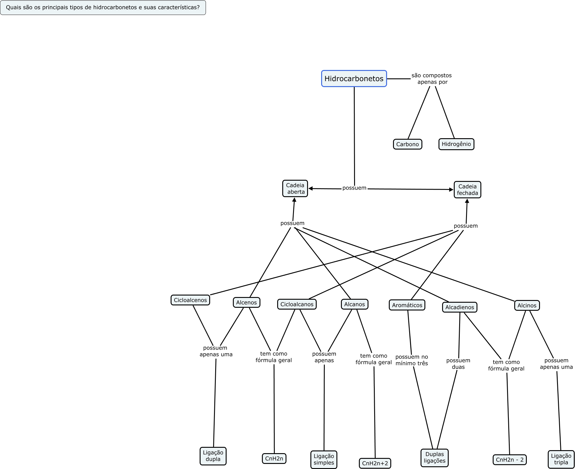
Esse mapa conceitual, produzido no IHMC CmapTools, tem a informação relacionada a: Álex e Flávio, Cicloalcanos possuem apenas Ligação simples, Alcenos possuem Cadeia aberta, Alcinos tem como fórmula geral CnH2n - 2, Hidrocarbonetos possuem Cadeia fechada, Aromáticos possuem no mínimo três Duplas ligações, Hidrocarbonetos são compostos apenas por Carbono, Hidrocarbonetos possuem Cadeia aberta, Alcanos tem como fórmula geral CnH2n+2, Alcadienos possuem Cadeia aberta, Cicloalcanos tem como fórmula geral CnH2n, Alcadienos possuem duas Duplas ligações, Hidrocarbonetos são compostos apenas por Hidrogênio, Cicloalcenos possuem Cadeia fechada, Alcanos possuem Cadeia aberta, Alcinos possuem apenas uma Ligação tripla, Alcanos possuem apenas Ligação simples, Alcenos possuem apenas uma Ligação dupla, Alcinos possuem Cadeia aberta, Cicloalcanos possuem Cadeia fechada, Cicloalcenos possuem apenas uma Ligação dupla