WARNING:
JavaScript is turned OFF. None of the links on this concept map will
work until it is reactivated.
If you need help turning JavaScript On, click here.
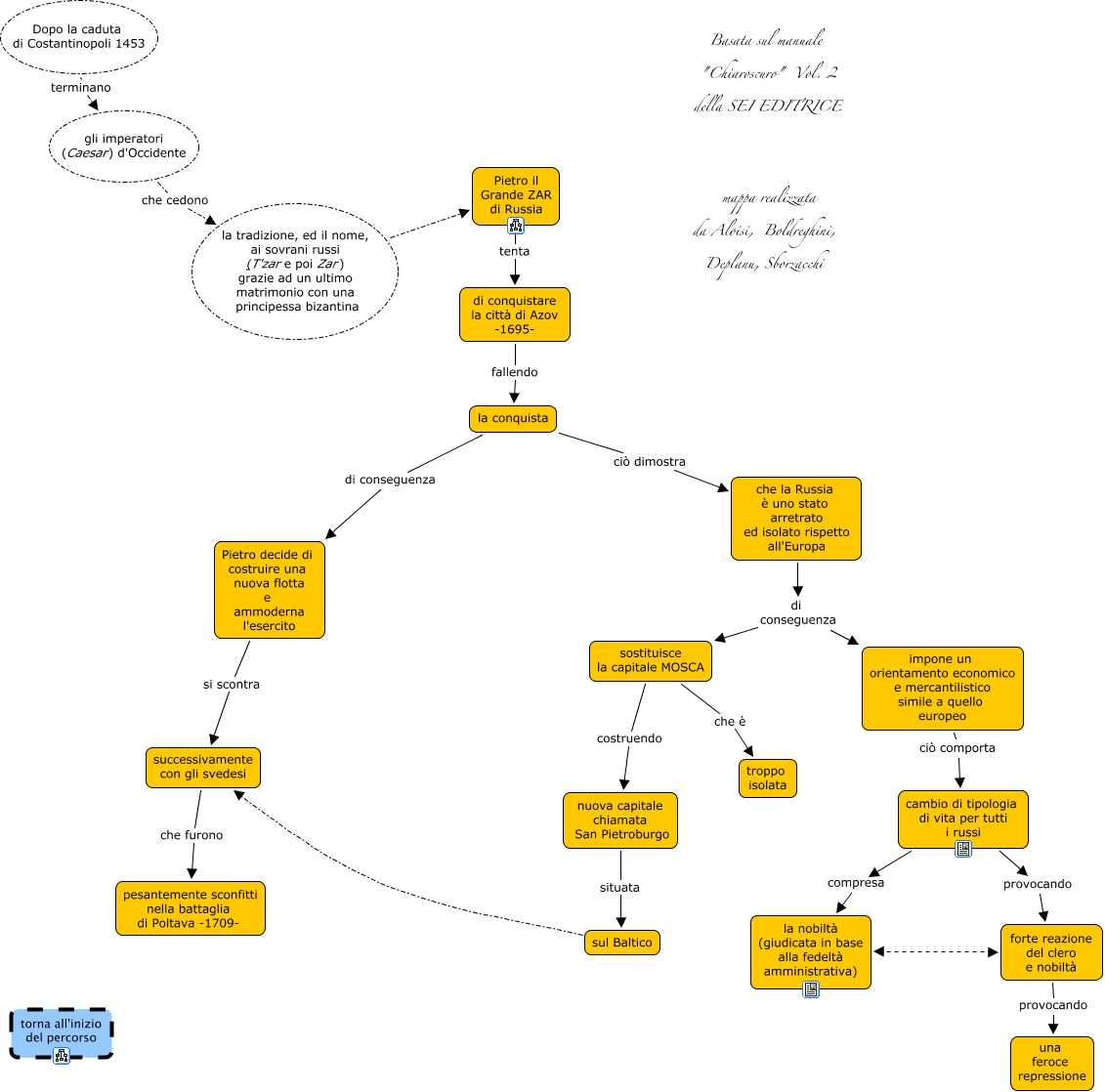
Questa Cmap, creata con IHMC CmapTools, contiene informazioni relative a: zar pietro, che la Russia è uno stato arretrato ed isolato rispetto all'Europa di conseguenza sostituisce la capitale MOSCA, cambio di tipologia di vita per tutti i russi provocando forte reazione del clero e nobiltà, di conquistare la città di Azov -1695- fallendo la conquista, Pietro il Grande ZAR di Russia tenta di conquistare la città di Azov -1695-, impone un orientamento economico e mercantilistico simile a quello europeo ciò comporta cambio di tipologia di vita per tutti i russi, nuova capitale chiamata San Pietroburgo situata sul Baltico, Pietro decide di costruire una nuova flotta e ammoderna l'esercito si scontra successivamente con gli svedesi, sul Baltico successivamente con gli svedesi, sostituisce la capitale MOSCA che è troppo isolata, sostituisce la capitale MOSCA costruendo nuova capitale chiamata San Pietroburgo, la nobiltà (giudicata in base alla fedeltà amministrativa) forte reazione del clero e nobiltà, successivamente con gli svedesi che furono pesantemente sconfitti nella battaglia di Poltava -1709-, la tradizione, ed il nome, ai sovrani russi (T'zar e poi Zar) grazie ad un ultimo matrimonio con una principessa bizantina Pietro il Grande ZAR di Russia, che la Russia è uno stato arretrato ed isolato rispetto all'Europa di conseguenza impone un orientamento economico e mercantilistico simile a quello europeo, la conquista ciò dimostra che la Russia è uno stato arretrato ed isolato rispetto all'Europa, cambio di tipologia di vita per tutti i russi compresa la nobiltà (giudicata in base alla fedeltà amministrativa), Dopo la caduta di Costantinopoli 1453 terminano gli imperatori (Caesar) d'Occidente, la conquista di conseguenza Pietro decide di costruire una nuova flotta e ammoderna l'esercito, forte reazione del clero e nobiltà provocando una feroce repressione, gli imperatori (Caesar) d'Occidente che cedono la tradizione, ed il nome, ai sovrani russi (T'zar e poi Zar) grazie ad un ultimo matrimonio con una principessa bizantina